APARTADO EMBARQUE Y DESEMBARQUE AÉREO CON ESCALAS TERRESTRES
-
INTRODUCCIÓN
1.1. Objetivo
Registrar, controlar y monitorear de manera eficiente los procesos de embarque y desembarque aéreo, con el fin de facilitar su supervisión y trazabilidad, garantizando una operación segura, ordenada y oportuna de los pasajeros y aeronaves, y apoyando la toma de decisiones operativas y de seguridad en el sistema aeroportuario.
1.2. Alcance
En shalom control.
-
Roles y Permisos
Dicho módulo es visible y editable para los roles que se les asigne.
-
Reglas del Sistema
-
Campos Obligatorios: Para realiza la creación de marcaciones es necesario tener en cuenta el conjunto de campos obligatorios
-
El peso de carga no debe de superar los 500kg.
-

-
La OS latam es obligatorio y debe de tener 8 dígitos.
-

-
Control de Validación : Verificar que los campos estén completos.
-
Validación de formulario: Verificar que los campos estén correctos para realizar la búsqueda respectiva.
-
Flujo de Solicitud
4.1. Acceso al formulario
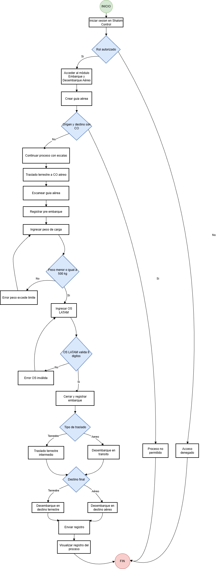
Primero, ingresamos al embarque y desembarque es necesario iniciar sesión en shalom control
-
En Embarque aéreo -> Embarcar Aéreo, aquí podremos realizar el pre-embarque y el embarque correspondiente.

-
En la vista principal para el desembarque

4.2. Opciones disponibles
En primera instancia, para poder realizar la búsqueda correspondiente, tenemos que tener en cuenta que tenemos las siguiente opciones disponibles: Peso carga y Os latam.

4.3. Registro de “EMBARQUE Y DESEMBARQUE CON ESCALAS”:
En primera instancia, necesitamos crear una guía que su origen y destino no sea una CO.

Dado que el origen de esta guía no tiene una sucursal aérea para embarcar, se pasa a la sede de Huachipa CO para su respectivo embarque, ya que esta agencia es la única que recepciona los paquetes de Lima para su embarque o desembarque aéreo correspondiente.
Ahora que estamos en Huachipa CO, procedemos a embarcar, para ello, siempre se empieza con su pre-embarque correspondiente, una vez completado los kg y la os latam, procedemos a realizar el cierre y se registra el embarque.








Después de ello, vamos a realizar el desembarque en la agencia CO que tiene servicio aéreo, en este caso, Cajamarca CO. Verificamos que dice desembarque en tránsito, ya que su destino como tal es Bambamarca.












Ahora que estamos en Bambamarca, vamos a volver a desembarcar en destino, esta vez el proceso ya estaría completado, ya que pasó por su escala correspondiente.







4.4. Envío
-
Embarque

-
Desembarque

4.5. Vista del ítem
Registro del embarque y desembarque aéreo con escalas terrestres


-
Glosario
-
Embarque: Proceso mediante el cual equipaje y/o carga ingresan a una aeronave antes del inicio del vuelo, cumpliendo los controles operativos, de seguridad y de verificación establecidos por la autoridad aeroportuaria y la aerolínea.
-
Desembarque: Proceso mediante el cual equipaje y/o carga descienden de la aeronave una vez finalizado el vuelo, siguiendo los procedimientos de seguridad, control y organización definidos por el aeropuerto y las autoridades competentes.
-
Aéreo: Término relacionado con el transporte, operaciones o actividades que se realizan por medio del espacio aéreo.
-
Escalas: Paradas intermedias que realiza una aeronave durante un viaje aéreo antes de llegar a su destino final, las cuales pueden implicar el descenso y ascenso de paquetes.
-
Anexos
-
Lista orden de servicio: https://syscapacitacion.shalomcontrol.com/listaordenservicio

