EMBARQUE Y DESEMBARQUE AÉREO
-
INTRODUCCIÓN
1.1. Objetivo
Registrar, controlar y monitorear de manera eficiente los procesos de embarque y desembarque aéreo, con el fin de facilitar su supervisión y trazabilidad, garantizando una operación segura, ordenada y oportuna de los pasajeros y aeronaves, y apoyando la toma de decisiones operativas y de seguridad en el sistema aeroportuario.
1.2. Alcance
En shalom control.
-
Roles y Permisos
Dicho módulo es visible y editable para los roles que se les asigne.
-
Reglas del Sistema
-
Campos Obligatorios: Para realiza la creación de marcaciones es necesario tener en cuenta el conjunto de campos obligatorios
-
El peso de carga no debe de superar los 500kg.
-

-
La OS latam es obligatorio y debe de tener 8 dígitos.
-

-
Control de Validación : Verificar que los campos estén completos.
-
Validación de formulario: Verificar que los campos estén correctos para realizar la búsqueda respectiva.
-
Flujo de Solicitud
4.1. Acceso al formulario
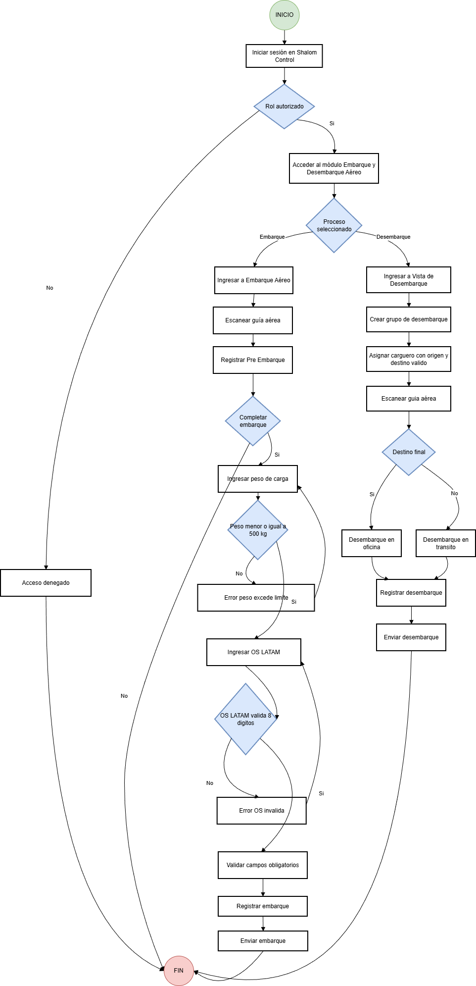
Primero, ingresamos al embarque y desembarque es necesario iniciar sesión en shalom control
-
En Embarque aéreo -> Embarcar Aéreo, aquí podremos realizar el pre-embarque y el embarque correspondiente.

-
En la vista principal para el desembarque

4.2. Opciones disponibles
En primera instancia, para poder realizar la búsqueda correspondiente, tenemos que tener en cuenta que tenemos las siguiente opciones disponibles: Peso carga y Os latam.

4.3. Registro de “EMBARQUE Y DESEMBARQUE”:
Tenemos la siguiente guía aérea, de tal manera que vamos a proceder con su embarque desde shalom control, es necesario que el usuario se encuentre en el origen de la guía.
![]()
Ahora ingresamos al aplicativo de Shalom control. Para ello, tenemos que tener en cuenta que el primer proceso es el pre-embarque, si tan solo ingresamos al apartado y escaneamos la guía se guardará como pre-embarque.



Posterior a ello, procedemos a realizar el embarque, para ello, se tiene que cerrar colocando el peso correspondiente y la OS latam.





Para el desembarque, vamos a tener que tener un grupo, para ello, vamos a crearlo colocando un nombre referencial.



Consecuentemente, tenemos que agregar un carguero que tenga el origen y destino dentro de la programación.



Ahora sí procedemos a escanear la guía


En este caso nos sale Desembarque en oficina porque se desembarcó en el destino, pero si hubiera sido en otro lugar diría Desembarque en tránsito.


4.4. Envío
-
Embarque

-
Desembarque

4.5. Vista del ítem
Registro del embarque y desembarque aéreo


-
Glosario
-
Embarque: Proceso mediante el cual equipaje y/o carga ingresan a una aeronave antes del inicio del vuelo, cumpliendo los controles operativos, de seguridad y de verificación establecidos por la autoridad aeroportuaria y la aerolínea.
-
Desembarque: Proceso mediante el cual equipaje y/o carga descienden de la aeronave una vez finalizado el vuelo, siguiendo los procedimientos de seguridad, control y organización definidos por el aeropuerto y las autoridades competentes.
-
Aéreo: Término relacionado con el transporte, operaciones o actividades que se realizan por medio del espacio aéreo.
-
Escalas: Paradas intermedias que realiza una aeronave durante un viaje aéreo antes de llegar a su destino final, las cuales pueden implicar el descenso y ascenso de paquetes.
-
Anexos
Lista orden de servicio: https://syscapacitacion.shalomcontrol.com/listaordenservicio

