Ir al contenido principal

Servicio completario Entrega a Domicilio











                                            CREACIÓN DE SERVICIO COMPLENTARIO REPARTO A DOMICILIO       

23/12/2025

Versión 0.1







Queda prohibido cualquier tipo de explotación y, en particular, la reproducción, distribución, comunicación pública y/o transformación, total o parcial, por cualquier medio, de este documento sin el previo consentimiento expreso y por escrito a overskull.




ÍNDICE

1. INTRODUCCIÓN 3

1.1.  Objetivo 3

1.2 Alcance

2 . Roles y Permisos

3. Reglas del Sistema 

4.1. Flujo de reparto a domicilio 

4.2 Desde la creación de la Os

4.3 Desde Listado Orden de servicio 

4.4 Desde la app envia Ya

5. Glosario  

6.Anexos 



























  1. INTRODUCCIÓN

El presente documento se centra exclusivamente en el proceso de gestión de usuarios para la aplicación. Cabe precisar que el servicio complementario de reparto a domicilio será abordado de manera detallada en una documentación técnica independiente.

Esta separación responde a la complejidad del servicio, el cual dispone de tres modalidades distintas de ejecución:

  1. Desde la creación de una Orden de Servicio (OS).

  2. Desde la lista de órdenes de servicio.

  3. A través de la aplicación Envía Ya.

Dicho manual complementario proporcionará las pautas específicas para cada uno de estos flujos operativos.

   1.1.  Objetivo 

Establecer los lineamientos y procedimientos específicos para la gestión del servicio complementario de reparto a domicilio, garantizando que el usuario identifique correctamente las tres vías de registro (OS, Lista de Órdenes y App Envía Ya) para asegurar una operatividad eficiente y estandarizada.

1.2 Alcance 

Esta documentación abarca las tres modalidades de integración del servicio de reparto:

  • Módulo de Creación de OS: Registro del servicio al momento de generar la orden.

  • Gestión de Lista de Órdenes: Activación del servicio para órdenes previamente creadas.

  • App Envía Ya: Sincronización y gestión externa del reparto a domicilio.

(Nota: Este alcance excluye los procesos de creación de usuario, los cuales se encuentran en el manual de acceso principal).


  1. Roles y Permisos 

En los roles no hay ninguna restricción pero se tomara en cuenta que solo se mostrara si es una guía de empresarial o sino si es una guía hecha por PRO CLIENTES RASTREA O MARKETPLACE, y que estén confirmado su paquete, sino no te saldrá


  1. Reglas del Sistema

    • Para el correcto registro del usuario y la posterior habilitación de servicios, se deben cumplir las siguientes condiciones:

      • Validación de Destino: Es indispensable que el destino seleccionado cuente con la opción Reparto: SI habilitada. Si el destino figura como "Reparto: NO", el sistema no permitirá procesar servicios complementarios.

      • Campos Obligatorios: Los siguientes campos son estrictamente necesarios para avanzar en el proceso:

        • Dirección: Ubicación exacta para el registro.

        • Nombre Contacto: Persona responsable o de referencia.

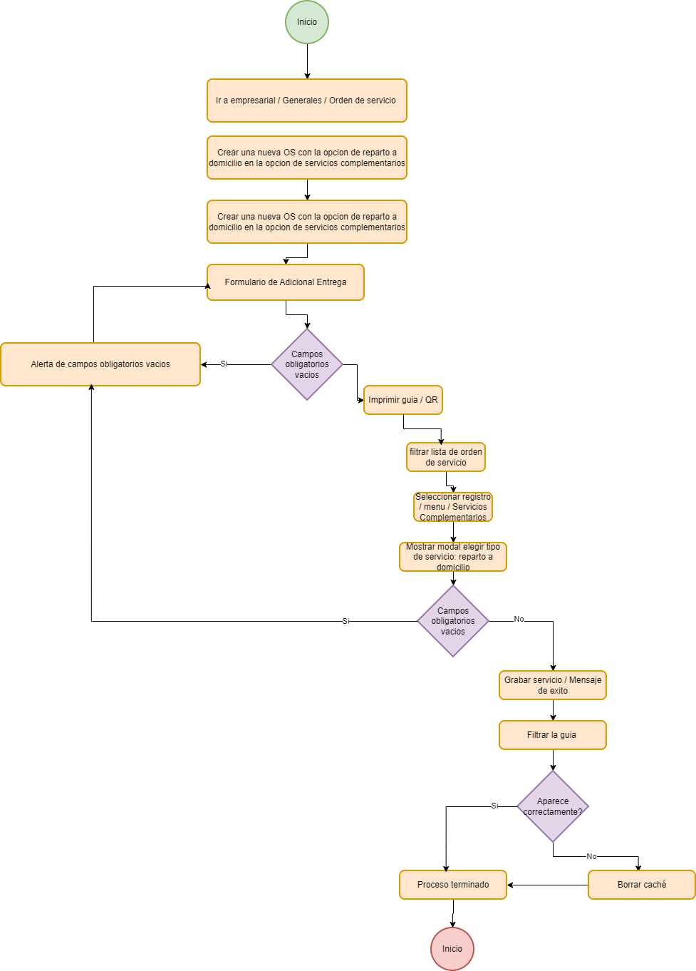
  1. Flujo de Solicitud 

  • Creación de guía con servicio comentario incluido

Cuando uno genera una nueva OS se le puede agregar reparto a domicilio en la opción de Servicios Complementarios

image.png

image.png

Al seleccionar ese servicio complementario y clickear el botón agregar nos figurara el siguiente apartado y los campos que figuran en rojo son los que obligatoriamente se deben rellenar

image.png

al imprimir la guía al tener el servicio complementario de reparto a domicilio dicha guía no pedirá crearle una clave como las guías convencionales 

image.png

filtramos en Lista orden de servicio y vemos que la guía creada figura con el servicio complementario 

image.png

Luego también tenemos otra manera de agregar dicho servicio complementario que es desde Lista orden de servicio, con una guía ya creada ya que el cliente puede solicitarlo.

 creamos una OS sin dicho servicio complementario 

image.png

vemos que no tiene dicho servicio agregado

image.png

al no tener dicho servicio complementario se puede visualizar que al generar la guía nos pide crear una clave

image.png

filtramos esa guía y vemos que no tiene ningún servicio complementario la comparamos con la otra guía

image.png

en lista orden de servicio cuando filtramos la guía y clickeamos a la hamburguesa nos figurara la opción de "Servicios complementarios"

image.png

seleccionamos y nos aparece el siguiente modal

image.png

igual que en la creación de la os, nos figura la siguientes opciones  y igual tenemos que hacer el mismo proceso que cuando se le agrega cuando se crea la os 

image.png

llenamos los campos solicitados y agregamos el servicio 

image.png

 

image.png

agregamos el servicio y luego lo grabamos 

image.png

image.png

filtramos la guia por su Nro Orden y visualizamos que ya le figura el servicio complementario (tener en cuenta borrar cache de la pag y recargar la pag)

image.png

pasos para borrar cache,click derecho en cualquier parte y seleccionamos inspeccionar  

image.png

nos vamos a Application,vamos a IndexedDB y seleccionamos EntityPerson y borramos(delete) y F5 para recargar la pag

image.png

el proceso de "Envia ya" se realizo en otra documentación: https://shalom-documentation.shalomcontrol.com/books/documentacion-empresarial/page/proceso-de-autogestion-reparto-a-domicilio

partimos desde Nota

image.png

 

 

 

 

 

 

 

5. Glosario

6. Anexos

- OS

https://syscapacitacion.shalomcontrol.com/ordenservicio/listar

- Lista OS

https://syscapacitacion.shalomcontrol.com/listaordenservicio 

- Apk

https://drive.google.com/drive/folders/1dyMSdaZkAy9jlpMUXMc3C-_EgUOKTfDL