MARKETPLACE

Marketplace
10/12/2025
Versión 0.1
Queda prohibido cualquier tipo de explotación y, en particular, la reproducción, distribución, comunicación pública y/o transformación, total o parcial, por cualquier medio, de este documento sin el previo consentimiento expreso y por escrito a overskull.
ÍNDICE
4.1. Creación del Proceso Cambio de Destino 5
4.2. Creación de Proceso Devolución de Mercadería 12
HOJA DE CONTROL
Organismo
Área de QA
Proyecto
Erp o Empresarial - ERP y Empresarial
Aprobado por
Fecha de versión
01/08/2025
Número total de páginas
1.Introducción
1.1Objetivo
Definir las reglas, procesos y responsabilidades para la gestión de productos y ventas en la plataforma Marketplace, asegurado un flujo estandarizado para los roles de Administrador, Vendedor y Cliente, desde el inicio del registro del producto hasta la compra y aprobación final.
2.2Alcance
Este documento aplica a todas las operaciones realizadas dentro del Marketplace en los ambientes:
Incluye las actividades de los roles de Administrador, Vendedor y Cliente durante todo el ciclo del proceso: creación, gestión, aprobación, visualización y compra de productos.
2.Roles y Permisos
Administrador
Accede mediante: https://marketplace-bagisto-qa.shalom.com.pe/admin
Credenciales:
Usuario: admin@example.com
Contraseña: admin123
-
Supervisa el catálogo completo de productos.
-
Aprueba o rechaza los productos creados por el vendedor.
-
Gestiona la configuración global del sistema.
-
Puede editar cualquier información del Marketplace.
-
Valida y da el visto bueno final para que el producto aparezca en la tienda.
Vendedor
Inicia sesión mediante: https://marketplace-bagisto-qa.shalom.com.pe/seller/login
-
Gestiona su propio inventario.
-
Puede crear y editar productos.
-
Sus productos quedan pendientes de aprobación por el Administrador antes de publicarse.
-
Debe seguir los procesos definidos en la guía de documentación.
Cliente
Link de búsqueda para el cliente: https://marketplace-bagisto-qa.shalom.com.pe/
-
Usuario final que navega por el Marketplace.
-
Visualiza productos aprobados.
-
Realiza el proceso de compra.
-
Interactúa únicamente con la interfaz pública del Marketplace.
3.Reglas del Sistema
Administrador
Debe revisar y cumplir:
-
Validación de información del producto enviado por el vendedor.
-
Aprobación o rechazo de productos según las políticas del sistema.
-
Confirmar que el producto cumple los lineamientos del proceso documentado
Vendedor
Antes de enviar un producto a aprobación debe:
-
Completar todos los campos obligatorios de creación de producto (nombre, descripción, precio, inventario, imágenes).
-
Registrar correctamente la categoría del producto.
-
Verificar que no falten datos según la guía de documentación.
Cliente
Para completar una compra:
-
Debe registrarse o iniciar sesión.
-
Proporcionar datos válidos de contacto y envío.
-
Completar correctamente el proceso de pago.
4.Actualización de los procesos
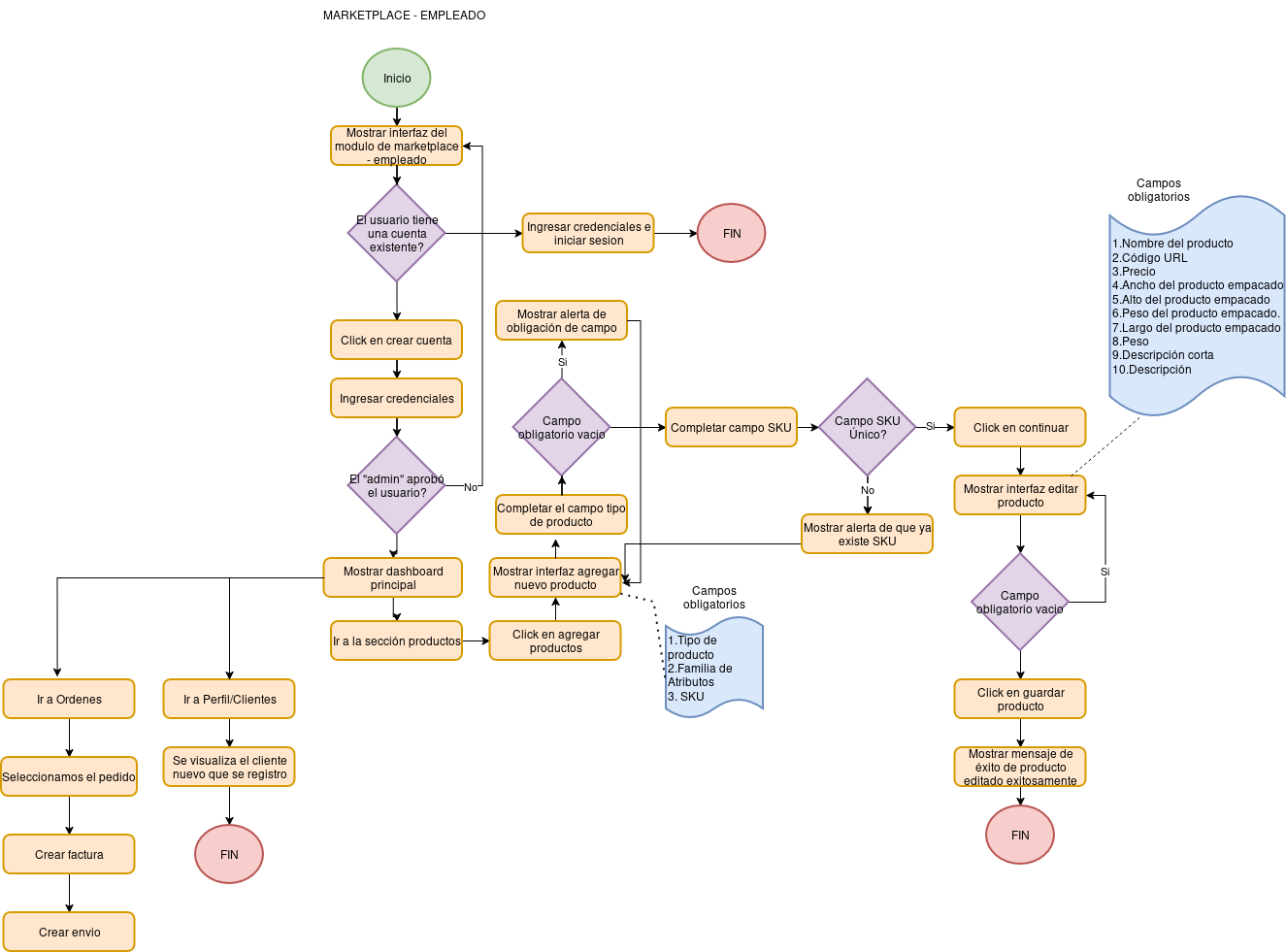
Vendedor
Ingresamos a ese apartado y creamos una cuenta ya que no tenemos credenciales

Ingresamos con las credenciales creadas
Nos vamos al apartado de administrador para aprobar al vendedor creado ingresamos
Ingresamos con las credenciales:
Correo:admin@example.com
Contraseña: admin123
Nos vamos al apartado de administrador para aprobar al vendedor creado ingresamos
Ingresamos con las credenciales:
Correo:admin@example.com
Contraseña: admin123
Creamos un producto ya que es un vendedor nuevo y lo verificaremos con el apartado de cliente
Registrar los campos necesarios para el producto nuevo
El producto se crea correctamente
Aprobamos/activamos el producto desde admin
Se visualiza correctamente la aprobación y activación
Cliente:
Se visualiza el producto creado
Nos registramos para poder hacer compras
Se agrega al carrito
Se completa los campos de compra, cambiamos la agencia ya que la venta
Para confirmar la compra nos pedirá digitar una clase
Se confirma el pedido
Nos redirigimos al apartado del vendedor y podemos visualizar el cliente nuevo que se registro
Vamos a la orden generada, le realizamos la facturación correspondiente y se crea el envió
Vemos que el estado de la compra desde la vista cliente
Se realizó con éxito
Inclusive si adquiero otro producto se visualiza los estados correspondientes desde la vista cliente
Vista vendedor ordenes también figuran con sus estados correspondientes
Y vemos que la venta que se realizó desde el apartado del vendedor se visualiza la venta y comisión



5.Glosario
SKU: código alfanumérico único que una empresa asigna a cada variante específica de un producto para identificarlo, controlar el inventario y gestionar las ventas
6.Anexos
Administrador:
https://marketplace-bagisto-qa.shalom.com.pe/admin
Vendedor:
https://marketplace-bagisto-qa.shalom.com.pe/seller/login
Cliente:





























No hay comentarios para mostrar
No hay comentarios para mostrar