CREACIÓN DE OS
Creación de OS
22/12/2025
1.0
Queda prohibido cualquier tipo de explotación y, en particular, la reproducción, distribución, comunicación pública y/o transformación, total o parcial, por cualquier medio, de este documento sin el previo consentimiento expreso y por escrito a overskull.
ÍNDICE
-
Introducción
-
Configuración Inicial de la Orden de Servicio
2.1 Destino y Participantes
2.2 Condición de Pago -
Detalle de Mercadería
3.1 Selección de Ítems Recomendados
3.2 Restricción de Declaración Jurada -
Emisión y Cierre de la Orden de Servicio
4.1 Impresión y Validación por Código
4.2 Flujo Continuo
1. INTRODUCCIÓN
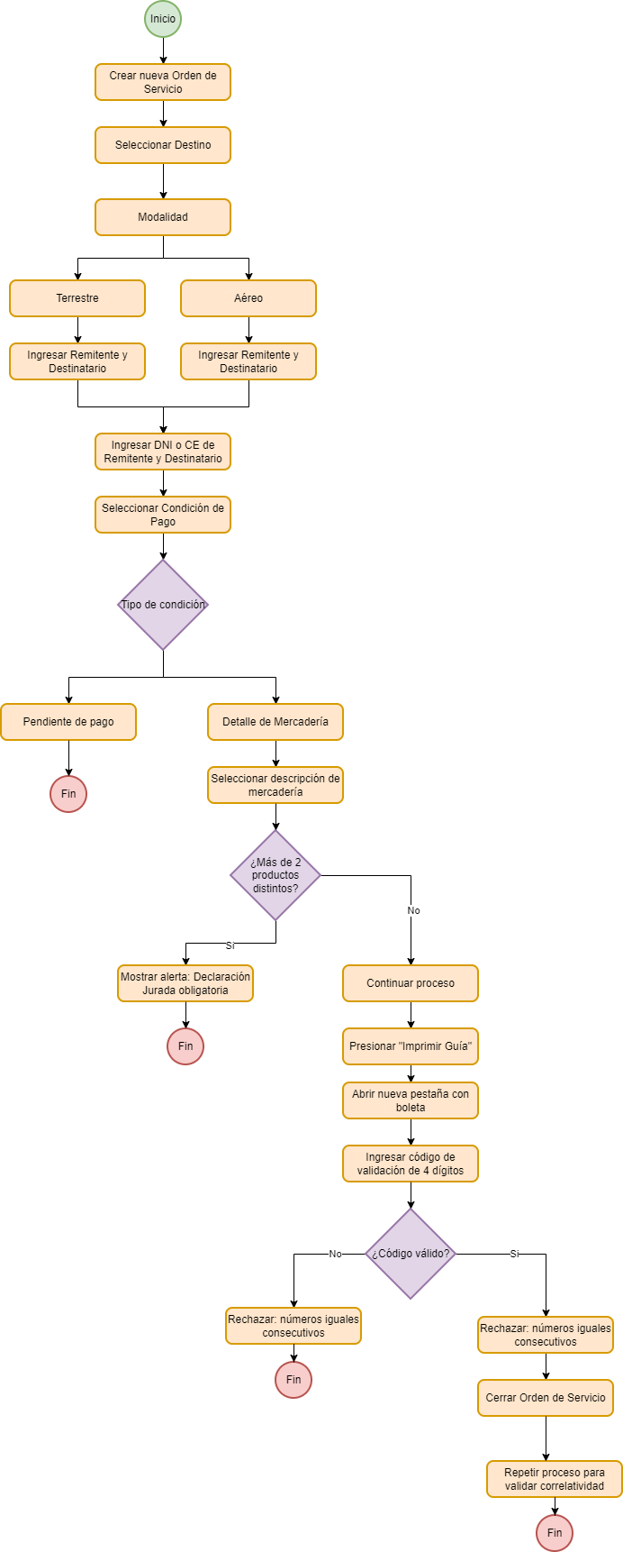
Esta guía detalla el procedimiento técnico para la generación de Órdenes de Servicio (OS), estableciendo las reglas de negocio para la selección de mercadería, validaciones de seguridad y el cierre documental mediante códigos de verificación.
2. CONFIGURACIÓN INICIAL DE LA OS
2.1 Destino y Participantes
Al iniciar la creación de la OS, se deben completar los siguientes campos obligatorios:
-
Destino: Seleccionar la modalidad de transporte, ya sea Terrestre o Aéreo.
-
Remitente y Destinatario: Ingresar los números de documento correspondientes (DNI o CE).
2.2 Condición de Pago
Para este flujo de trabajo, se debe establecer la modalidad de pago de la siguiente manera:
-
Tipo de Pago: Seleccionar estrictamente la opción Pendiente de pago.
3. DETALLE DE MERCADERÍA
3.1 Selección de Items Recomendados
Al momento de verificar la mercadería, se puede elegir cualquier descripción disponible, sin embargo, para fines de estandarización en QA se recomienda utilizar:
-
SOBRE
-
MINI PAQUETERIA XS
-
PAQUETERIA S
-
PAQUETERIA M
3.2 Restricción de Declaración Jurada
El sistema cuenta con una validación por cantidad de productos:
-
Alerta: Si se intentan ingresar más de 2 descripciones o productos distintos, el sistema emitirá un mensaje indicando que es obligatorio colocar una Declaración Jurada.
4. EMISIÓN Y CIERRE
4.1 Impresión y Validación por Código
Para concluir el registro de la OS:
-
Presionar el botón Imprimir Guía.
-
El sistema abrirá automáticamente una nueva pestaña en el explorador.
-
En esta ventana se visualizará la boleta generada.
-
Se debe ingresar un código de 4 dígitos para validar la impresión y finalizar el proceso.
la clave de 4 digitos no pueden ser numeros iguales consecutivos por temas de seguridad
4.2 Flujo Continuo
Una vez cerrado el documento, el equipo debe volver a repetir el procedimiento desde el inicio para validar la correlatividad y estabilidad del módulo de OS.







No hay comentarios para mostrar
No hay comentarios para mostrar