GUÍA DE REVISIÓN DE ROLES Y PERMISOS ERP

22/12/2025
Versión 1.0
Queda prohibido cualquier tipo de explotación y, en particular, la reproducción, distribución, comunicación pública y/o transformación, total o parcial, por cualquier medio, de este documento sin el previo consentimiento expreso y por escrito a overskull.
ÍNDICE
-
Introducción
1.1 Objetivo -
Consideraciones Generales
2.1 Fundamentos del Sistema de Roles -
Procedimiento de Validación en QA
3.1 Verificación en el Permission Manager
3.2 Contrastación con el Detalle de la Tarea -
Notas Técnicas
1. INTRODUCCIÓN
1.1 Objetivo
Establecer los lineamientos críticos para la validación de accesos, permisos y seguridad dentro del ERP, asegurando que cada Doctype cumpla con las restricciones de rol definidas tanto a nivel de sistema como a nivel de requerimiento funcional.
2. CONSIDERACIONES GENERALES (TENER EN CUENTA SIEMPRE)
2.1 Fundamentos del Sistema de Roles
En el ERP, la operatividad está estrictamente ligada a la jerarquía y definición de roles. Es imperativo que el equipo de QA no solo valide la funcionalidad técnica, sino también la integridad de los permisos para evitar fugas de información o accesos no autorizados.
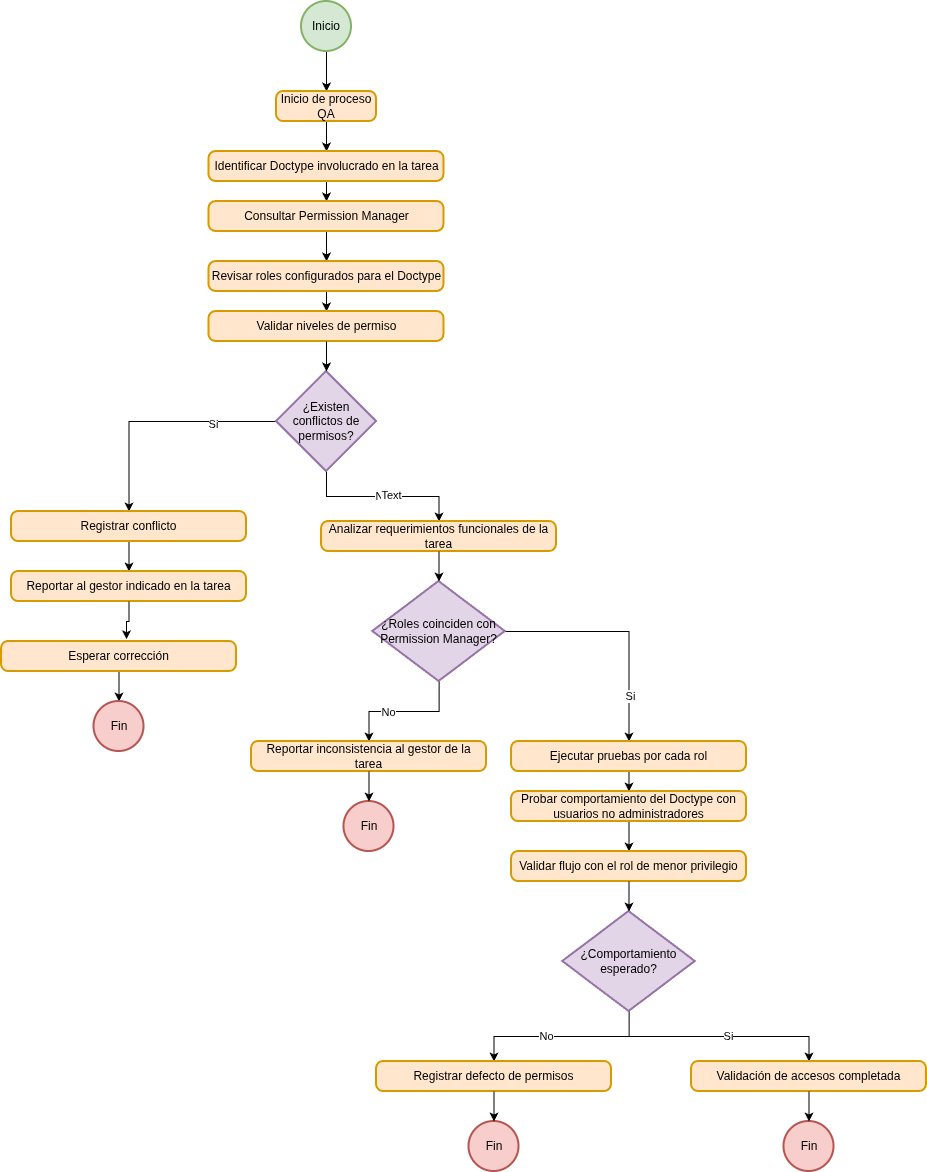
3. PROCEDIMIENTO DE VALIDACIÓN EN QA
3.1 Verificación en el Permission Manager
Para cada Doctype involucrado en una tarea, es obligatorio:
-
Consultar el Permission Manager: Verificar los roles que están configurados actualmente para ese Doctype.
-
Validar Niveles de Permiso: Revisar los niveles (Read, Write, Create, Delete, Submit, etc.) asignados a cada rol.
-
Detección de Conflictos: Asegurar que los roles existentes no entren en conflicto con los nuevos cambios implementados.
3.2 Contrastación con el Detalle de la Tarea
El equipo de QA debe realizar pruebas cruzadas siguiendo estos pasos:
-
Análisis de Requerimientos: Fijarse específicamente en los roles respectivos que indica el detalle de la tarea o el documento de análisis funcional.
-
Ejecución de Pruebas por Rol: No limitarse a probar con un usuario Administrador. Es obligatorio realizar pruebas con cada uno de los roles indicados en el Permission Manager para garantizar una revisión completa y exhaustiva del comportamiento del Doctype.
4. NOTAS TÉCNICAS
-
Si un rol indicado en la tarea no coincide con lo configurado en el Permission Manager, se debe reportar al gestor respectivo que se encuentra en la tarea.
-
Una revisión se considera completa únicamente cuando se ha verificado el flujo de trabajo con el usuario de menor privilegio permitido por el Doctype.

No hay comentarios para mostrar
No hay comentarios para mostrar