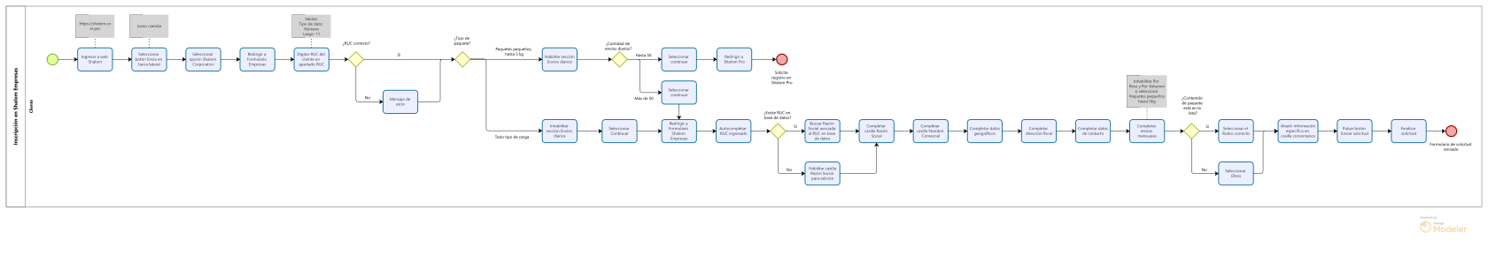
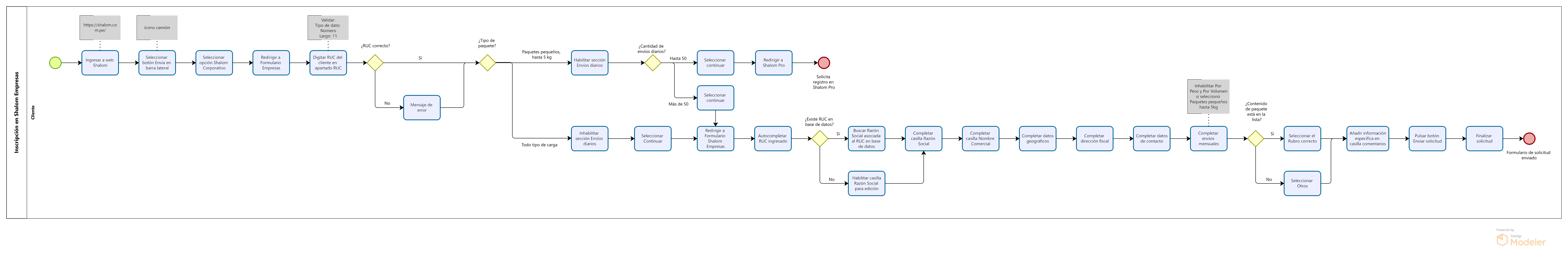
PROCEDIMIENTO
1 Ingreso al Portal
-
El usuario ingresa a la web de Shalom.
-
Selecciona la opción Shalom Corporativo / Shalom Pro.
-
Accede al formulario de inscripción.
2 Registro de RUC
-
El usuario digita el número de RUC.
-
El sistema valida:
Escenarios:
-
❌ RUC incorrecto → Se muestra mensaje de error.
-
✅ RUC válido → Continúa el proceso.
3 Validación en Base de Datos
-
Si el RUC ya existe:
-
Se autocompleta la razón social.
-
-
Si no existe:
https://envia.shalom.pe/corporativo?ruc=20563023016&paquete=carga . Cuando se seleciona todo tipo de carga redirige al formulario.
4 Registro de Información
El usuario completa:
-
Nombre comercial
-
Correo electrónico
-
Número telefónico
-
Dirección fiscal
-
Datos de contacto
-
Tipo de carga / servicio
5 Selección de Servicio
Según el tipo de envío:
-
Paquetería pequeña (hasta 5 kg)
-
Envíos mayores
-
Otros tipos de carga
El sistema habilita secciones según corresponda.
6 Confirmación y Envío
-
El usuario confirma que la información es correcta.
-
Presiona el botón Enviar solicitud.
-
El sistema:






No hay comentarios para mostrar
No hay comentarios para mostrar