Procedimiento
Seguiremos el siguiente procedimiento para ingresar
- Proceso: Autogestión de cambio de forma de pago
- Módulo: Empresas – Historial de Envíos
- Actor principal: Cliente corporativo
- Validación: Interna – Sistema
Objetivo: Permitir que el cliente corporativo pueda cambiar el tipo de pago de una guía, siempre que cumpla con las validaciones internas del sistema.
CONDICIONES COMERCIALES:
-
Usuario debe tener crédito habilitado.
-
La guía debe estar dentro del tiempo permitido para cambio.
-
El código de autorización debe ser válido.
-
La actualización debe reflejarse en todos los sistemas involucrados.
- Editar forma de pago solo para guías Corporativas en Historial de Envíos – Empresas.
Validación por tiempo:
-
- El tiempo de creación (TC) de la guía es mayor a los días de crédito asignados (DC).
- DC − TC < 0: no permite cambio (mostrar mensaje).
- DC − TC ≥ 0: permite cambio.
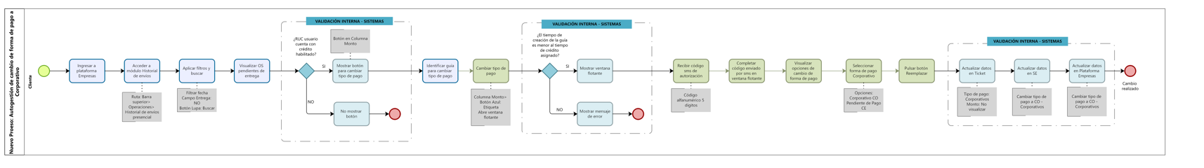
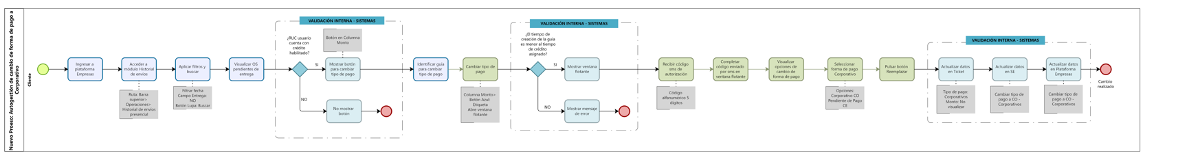
5. FLUJO DE DE CAMBIO DE FORMA DE PAGO:
FLUJO DESCRIPTIVO DEL PROCESO
1️⃣ Ingreso al sistema
-
El cliente ingresa a la Plataforma Empresas.
-
Accede al módulo Historial de envíos.
-
Aplica filtros y realiza la búsqueda.
2️⃣ Validación: Usuario con crédito habilitado
-
El sistema valida si el usuario tiene crédito habilitado.
-
Sí tiene crédito → Se muestra el botón para cambiar tipo de pago (ubicado en la columna “Monto”).
-
No tiene crédito → No se muestra el botón y el flujo termina.
3️⃣ Cambio de tipo de pago
-
El usuario identifica la guía y selecciona Cambiar tipo de pago.
-
Se habilita una ventana flotante para realizar la modificación.
4️⃣ Validación interna – Sistemas
-
El sistema valida si el tiempo de creación de la guía es menor al tiempo permitido de crédito.
-
Cumple condición → Se muestra ventana flotante.
-
No cumple condición → Se muestra mensaje de error y el flujo termina.
5️⃣ Autorización con código
-
El usuario recibe un código de autorización (5 dígitos).
-
Ingresa el código en la ventana flotante.
6️⃣ Selección de nueva forma de pago
-
El usuario visualiza las opciones de cambio:
-
Corporativo
-
Contra entrega (CE)
7️⃣ Validación interna – Actualización de información
-
El sistema actualiza:
-
Tipo de pago en Ticket.
-
Tipo de pago en sistema SE.
-
Tipo de pago en Plataforma Empresas.
-
8️⃣ Fin del proceso
-
Se confirma el cambio.
-
El proceso finaliza con el estado: Cambio realizado.
⚙️ VALIDACIONES CLAVE DEL PROCESO
-
Usuario debe tener crédito habilitado.
-
La guía debe estar dentro del tiempo permitido para cambio.
-
El código de autorización debe ser válido.
-
La actualización debe reflejarse en todos los sistemas involucrados.







No hay comentarios para mostrar
No hay comentarios para mostrar