Ejemplo base para la documentación
Módulo Procesos
10/12/2025
Versión 1.0
Queda prohibido cualquier tipo de explotación y, en particular, la reproducción, distribución, comunicación pública y/o transformación, total o parcial, por cualquier medio, de este documento sin el previo consentimiento expreso y por escrito a overskull.
INDICE
-
Portada
-
Índice
-
Introducción
3.1 Objetivo
3.2 Alcance -
Roles y Permisos
-
Reglas del Sistema
5.1 Asignación de Almacén Automático
5.2 Productos con Responsable
5.3 Restricción de Categorías -
Flujo de Solicitud
6.1 Acceso al Formulario
6.2 Selección de Categoría
6.3 Adición de Ítem
6.4 Asignación de Responsable
6.5 Envío de la Solicitud -
Validaciones de Script
-
Glosario
-
Anexos
9.1 Tablas de Configuración
9.2 Scripts de Servidor y Cliente
9.3 Manual de Usuario -
Estilo del Documento
Solicitud de Materiales
1. Portada
Solicitud de Materiales
Versión: 1.0 • Fecha: 2025-02-10 • Autor: Área de TI
2. Índice
-
Introducción
-
Roles y Permisos
-
Reglas de Sistema
-
Flujo de Solicitud
-
Validaciones de Script
-
Glosario
-
Anexos
3. Introducción
Objetivo:
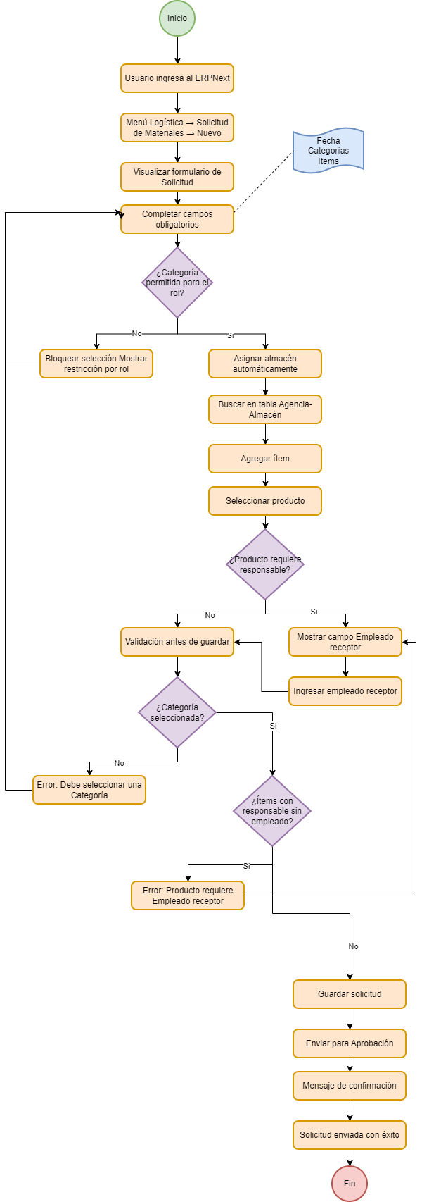
Definir el proceso de “Solicitud de Materiales” para garantizar que cada rol sólo acceda a sus categorías permitidas, que el almacén adecuado se asigne automáticamente y que los productos que requieran responsable incluyan el campo “Empleado receptor”.
Alcance:
Módulo ERPNext → Doctype “Solicitud de Materiales”
4. Roles y Permisos
|
Rol |
Categorías Permitidas |
|
Concesionario |
Tienda, Embalaje |
|
Administrador de Agencia |
Todas las categorías |
5. Reglas del Sistema
-
Asignación de almacén automático
-
Al elegir una categoría, el campo Almacén se llena desde la tabla “Agencia-Almacén”.
-
Productos con responsable
-
Si item.requiere_responsable = true, aparece el campo Empleado receptor y es obligatorio.
-
Restricción de categorías
-
Se impide seleccionar categorías fuera del listado permitido para el rol actual.
6. Flujo de Solicitud
-
Acceso al formulario
-
Menú: Logística → Solicitud de Materiales → Nuevo
-
Campos obligatorios: Fecha, Categoría, Ítems
-
Selección de categoría
-
Elegir Embalaje → Almacén = “Lima-Centro_Embalaje”
-
Adición de ítem
-
Clic en Agregar Ítem → seleccionar Caja de cartón grande (requiere responsable)
-
Asignación de responsable
-
Ingresar Juan Pérez en Empleado receptor
-
Envío
-
Clic en Enviar para Aprobación
-
Mensaje: Solicitud SOL-2025-0001 enviada con éxito.
7. Validaciones de Script
javascript
frappe.ui.form.on('Solicitud de Materiales', {
before_save(frm) {
if (!frm.doc.category) {
frappe.msgprint('Debe seleccionar una Categoría.');
frappe.validated = false;
}
frm.doc.items.forEach(item => {
if (item.producto.requiere_responsable && !item.empleado_receptor) {
frappe.msgprint(`El producto ${item.producto} requiere Empleado receptor.`);
frappe.validated = false;
}
});
}
});
8. Glosario
-
Categoría: Grupo de productos para control de acceso.
-
Almacén: Ubicación vinculada a cada agencia y categoría.
-
Empleado receptor: Persona designada para recibir el material.
9. Anexos
-
Tablas de configuración: tabAgencyWarehouse
-
Scripts de servidor y cliente
-
Manual de usuario (link interno)
Estilo de documento
-
Títulos: Arial Bold, 18 pt, #333333
-
Subtítulos: Arial Bold, 14 pt, #333333
-
Texto: Arial, 12 pt, #000000
-
Código: Consolas, 10 pt, #333333
-
Imágenes: /docs/images/ nombradas 01_descripción.png, 800×450 px, alt=“…”


No hay comentarios para mostrar
No hay comentarios para mostrar