FLUJO DE REVISIÓN QA

Flujo de revisión QA
31/12/2025
Versión 0.2
Queda prohibido cualquier tipo de explotación y, en particular, la reproducción, distribución, comunicación pública y/o transformación, total o parcial, por cualquier medio, de este documento sin el previo consentimiento expreso y por escrito a overskull.
INDICE
-
Objetivo
-
Alcance
-
Roles Involucrados
3.1 Primer QA
3.2 Segundo QA
3.3 Tercer QA (solo Empresarial)
3.4 Cuarto QA -
Estados del Flujo
-
Flujo del Proceso
5.1 Flujo para Entorno Empresarial
5.2 Flujo para Entorno ERP -
Reglas del Proceso
1. Objetivo
Establecer el flujo de revisión y control de calidad (QA) de las tareas, asegurando que cumplan con los criterios definidos antes de su aprobación final, mediante revisiones secuenciales que permitan detectar, corregir y validar observaciones de forma oportuna.
2. Alcance
Este proceso aplica a las tareas desarrolladas en los siguientes entornos:
-
Empresarial
-
ERP
El flujo varía según el tipo de entorno, de acuerdo con los estados habilitados en cada uno.
3. Roles Involucrados
- 3.1 Primer QA
Responsable de revisar las tareas que se encuentran en el estado Pendiente de revisar, validando el cumplimiento inicial de los requerimientos definidos.
- 3.2 Segundo QA
Responsable de revisar las tareas que se encuentran en el estado En QA, verificando la calidad funcional y técnica del desarrollo.
- 3.3 Tercer QA (solo para Empresarial)
Responsable de revisar las tareas que se encuentran en el estado Subido a Copia, validando que los ajustes realizados sean correctos antes de su avance.
- 3.4 Cuarto QA
Responsable de revisar las tareas que se encuentran en el estado Cambios Subidos, confirmando que las observaciones previas hayan sido corregidas correctamente.
4. Estados del Flujo
| Estado | Descripción |
|---|---|
| Pendiente de revisar | Estado inicial de la tarea, a la espera de validación por el Primer QA |
| QA | Estado de revisión intermedia por el Segundo QA |
| Aprobado para subir | Estado que indica que la tarea está lista para su liberación |
| Subido a Copia | Estado de validación previa a cambios finales (solo Empresarial) |
| Cambios Subidos | Estado de revisión final de correcciones |
5. Flujo del Proceso
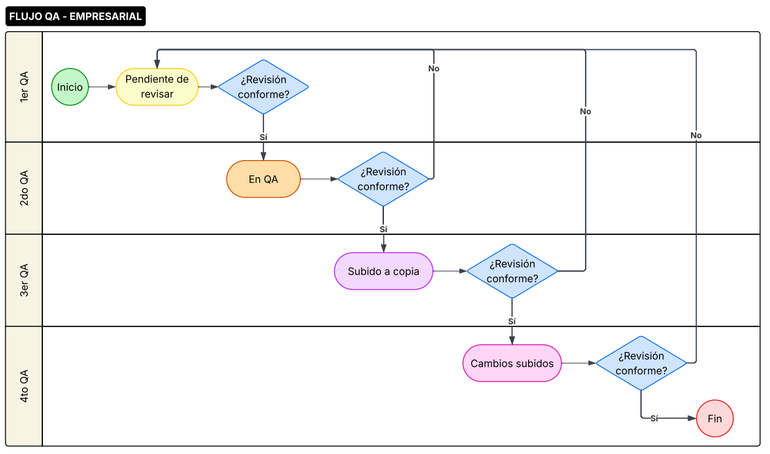
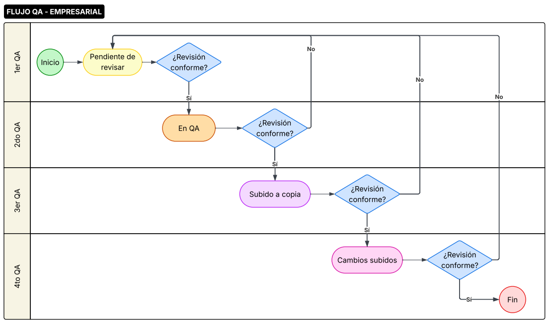
- 5.1 Flujo para Entorno Empresarial
-
La tarea ingresa en el estado Pendiente de revisar y es evaluada por el Primer QA.
-
Si la revisión es conforme, la tarea pasa al estado En QA, donde es evaluada por el Segundo QA.
-
Una vez aprobada, la tarea pasa al estado Subido a Copia, donde es revisada por el Tercer QA.
-
Posteriormente, la tarea avanza al estado Cambios Subidos, donde es revisada por el Cuarto QA.
-
Si el Tercer o Cuarto QA detectan observaciones, la tarea regresa al estado Pendiente de revisar.
-
Si no se detectan observaciones, con la validación de un solo QA, la tarea pasa al estado Aprobado para subir.
-
Luego de ser aprobada, la tarea vuelve a recorrer los estados Subido a Copia y Cambios Subidos para su validación final.
- 5.2 Flujo para Entorno ERP
-
La tarea inicia en el estado Pendiente de revisar y es evaluada por el Primer QA.
-
Si es conforme, avanza al estado En QA, donde es revisada por el Segundo QA.
-
La tarea pasa directamente al estado Cambios Subidos, donde es revisada por el Cuarto QA, ya que no existe el estado Subido a Copia.
-
Si el Cuarto QA detecta observaciones, la tarea regresa al estado Pendiente de revisar.
-
Si no existen observaciones, con la validación de un solo QA, la tarea pasa al estado Aprobado para subir.
-
Posteriormente, la tarea vuelve al estado Cambios Subidos para la validación final.
6. Reglas del Proceso
-
Las observaciones realizadas por el Tercer o Cuarto QA obligan a reiniciar el flujo desde Pendiente de revisar.
-
Una tarea puede pasar a Aprobado para subir con la validación de un solo QA, siempre que no existan observaciones y de acuerdo al campo que indique aquí:
-
El estado Subido a Copia solo aplica al entorno Empresarial.
-
El flujo garantiza trazabilidad, control de calidad y corrección iterativa de las tareas. La cantidad de pruebas en cambios subidos, se visualiza aquí:





No hay comentarios para mostrar
No hay comentarios para mostrar