Guía para Documentar Apartados

Guía para documentar apartados
23/12/2025
Versión 0.1
Queda prohibido cualquier tipo de explotación y, en particular, la reproducción, distribución, comunicación pública y/o transformación, total o parcial, por cualquier medio, de este documento sin el previo consentimiento expreso y por escrito a overskull.
INDICE
-
Objetivo del Documento
-
Estructura del Documento
2.1 Título del Apartado
2.2 Objetivo del Apartado
2.3 Roles y Permisos
2.4 Reglas de Funcionamiento
2.5 Flujos de Trabajo
2.6 Ejemplo Documentado -
Formato de Documentación
3.1 Estilos de Texto
3.2 Formato de Tablas
3.3 Formato de Código / Script
3.4 Notas
3.5 Formato de Imágenes -
Buenas Prácticas
-
Glosario de Términos (opcional)
-
Control de Versiones
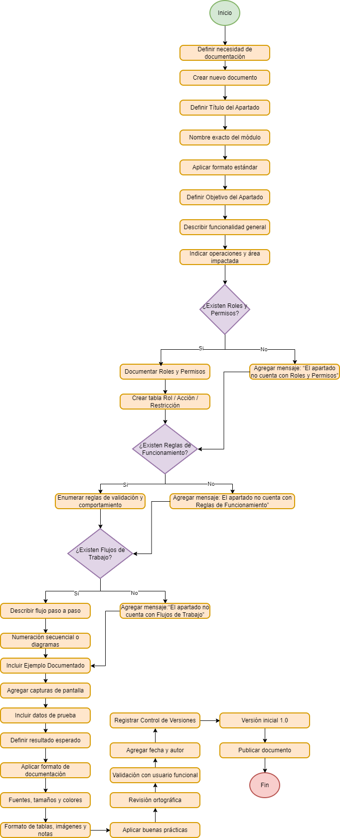
1. Objetivo del Documento
Establecer un formato estándar y claro para documentar los apartados y procesos internos, incluyendo reglas de negocio, validaciones, restricciones por rol, flujos de trabajo y comportamientos especiales.
2. Estructura del Documento
2.1 Título del Apartado
-
Debe contener el nombre exacto del módulo o apartado.
-
Formato: Arial Bold, 18 pt, Color #000000, centrado.
2.2 Objetivo del Apartado
-
Breve descripción de la funcionalidad general del apartado.
-
Indicar qué operaciones permite realizar y a qué área está orientado.
2.3 Roles y Permisos
-
Indicar qué funcionalidades están disponibles según el tipo de rol del usuario.
-
Formato sugerido: tabla con columnas: "Rol", "Acción Permitida", "Restricción".
-
Si no tuviera Roles y Permisos colocar el subtítulo y este mensaje “El apartado no cuenta con Roles y Permisos”
2.4 Reglas de Funcionamiento
-
Enumerar todas las reglas de validación o comportamiento del sistema.
-
Si no tuviera reglas de funcionamiento colocar el subtítulo y este mensaje “El apartado no cuenta con Reglas de Funcionamiento”
Ejemplo:
-
El rol Concesionario sólo puede solicitar productos de las categorías Tienda y Embalaje.
-
El rol Administrador de Agencia puede solicitar productos de cualquier categoría.
-
Al seleccionar una categoría, se asigna automáticamente el almacén correspondiente a la agencia.
-
Si se solicita un producto clasificado como "individual", se solicitará el nombre del empleado a quien se entregará.
2.5 Flujos de Trabajo
-
Describir paso a paso el flujo de uso del apartado.
-
Puede representarse con diagramas o numeración secuencial.
-
Si no tuviera Flujos de Trabajo colocar el subtítulo y este mensaje “El apartado no cuenta con Flujos de Trabajo”
2.6 Ejemplo Documentado
-
Incluir un caso de ejemplo completo con:
-
Capturas de pantalla (ver sección de formato de imágenes).
-
Datos de prueba.
-
Resultado esperado.
3. Formato de Documentación
|
Elemento |
Fuente |
Tamaño |
Color |
Observaciones |
|
Título |
Arial Bold |
18 pt |
#333333 |
Centrado |
|
Subtítulos |
Arial Bold |
14 pt |
#333333 |
Alineado a la izquierda |
|
Texto normal |
Arial |
12 pt |
#000000 |
Interlineado 1.5 |
|
Tablas |
Arial |
11 pt |
#000000 |
Bordes finos |
|
Código/Script |
Consolas |
10 pt |
#333333 |
Fondo gris claro opcional |
|
Nota |
Arial Italic |
11 pt |
#0070C0 |
Usar solo para mensajes aclaratorios o tips |
Imágenes:
-
Tamaño sugerido: ancho 600px.
-
Formato: JPG o PNG.
-
Nombre de archivo: usar nomenclatura clara, ej. pantalla-solicitud-productos.png
-
Deben tener pie de imagen descriptivo.
4. Buenas Prácticas
-
Revisar ortografía y coherencia.
-
Validar con usuario funcional antes de publicar.
-
Versionar el documento si se hacen actualizaciones.
-
Incluir fecha de última actualización y autor responsable.
5. Glosario de Términos (opcional)
-
Incluir definiciones de términos técnicos o funcionales si son frecuentes en el documento.
6. Control de Versiones
|
Versión |
Fecha |
Autor |
Comentario |
|
1.0 |
[Fecha] |
[Nombre] |
Documento base de documentación |

No hay comentarios para mostrar
No hay comentarios para mostrar