RETIRO DE MERCADERIA 2
RETIRO DE MERCADERÍA
08/08/2025 Versión 0.1
Queda prohibido cualquier tipo de explotación y, en particular, la reproducción, distribución, comunicación pública y/o transformación, total o parcial, por cualquier medio, de este documento sin el previo consentimiento expreso y por escrito a overskull.
ÍNDICE
4.1. Procedimiento para el Retiro de Mercadería
1. INTRODUCCIÓN
El presente documento describe de manera detallada el procedimiento para el retiro de mercadería dentro del sistema empresarial. Su propósito es orientar al usuario en cada una de las etapas necesarias, garantizando que el proceso se realice de forma correcta, eficiente y conforme a las políticas internas de la organización.
1.1. Objetivo
Brindar una guía clara y estructurada que permita al usuario comprender y ejecutar correctamente el paso a paso del proceso de retiro de mercadería, asegurando la precisión en el registro, la trazabilidad de la operación y el cumplimiento de los procedimientos establecidos por la empresa. .
1.2. Alcance
En el módulo GENERALES => LISTA ORDEN DE SERVICIO
APARTADO PROCESOS => RETIRO DE MERCADERÍA
2. Roles y Permisos
Este proceso solo puede realizarlo:
-
La agencia de origen de la orden de servicio.
-
Área de sistemas.
3. Reglas del Sistema
-
Si el flete del envío es menor a S/ 100, el costo por el retiro de mercadería será de S/ 7.
-
Si el flete del envío es mayor a S/ 100, el costo por el retiro de mercadería será equivalente al 10% del valor del flete.
-
Si la orden de servicio ya cuenta con un estado en los procesos operativos, no será posible realizar el retiro de mercadería.
-
El retiro de mercadería solo puede ser realizado por la terminal de origen de la orden de servicio.
4. Flujo del Proceso
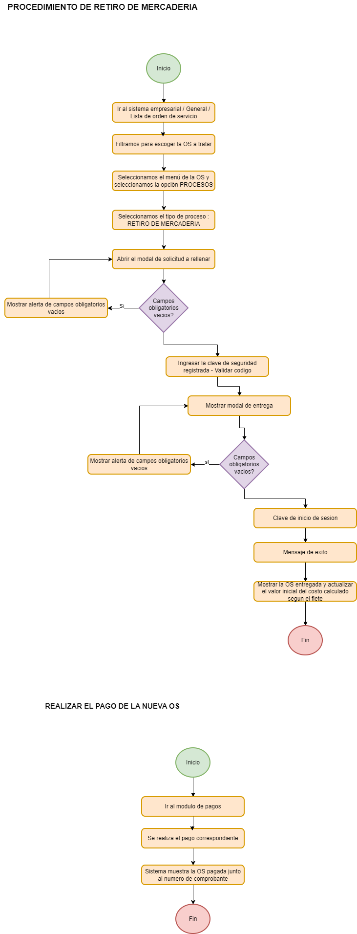
4.1. Procedimiento para el Retiro de Mercadería
● Lista Orden de Servicio => Procesos => Retiro de Mercadería.
Ingresamos al módulo Lista de Órdenes de Servicio y filtramos la OS a la que se le realizará el proceso.
Una vez que el sistema muestre la orden, nos dirigimos al menú de la OS (identificado con el cuadro azul de tres líneas).
En este menú seleccionamos la opción Procesos.
El sistema desplegará las opciones disponibles; allí elegimos Retiro de Mercadería y pulsamos continuar.
Se abrirá el modal de solicitud, en el cual es obligatorio adjuntar una imagen y completar el campo Observaciones para poder continuar con el proceso.
Se solicitará ingresar la clave de seguridad registrada en el momento de la emisión de la OS.
Una vez digitada, pulsamos Validar código para continuar con el proceso.
Una vez validada la clave de seguridad, se mostrará el modal de entrega, el cual contiene los datos del remitente, ya que este proceso implica la entrega directa al mismo, así como el costo por el retiro de mercadería.
En el caso de la OS utilizada como ejemplo, el valor del flete es menor a S/ 100, por lo que el costo del retiro es de S/ 7.
Una vez que pulsamos el botón verde Entregar, el sistema solicitará la clave de inicio de sesión del usuario que está ejecutando el proceso en el sistema empresarial.
Ingresamos la clave y pulsamos Aceptar para completar el proceso.
Finalmente, el sistema mostrará un mensaje de confirmación indicando que el proceso se ha realizado con éxito.
Ahora, el sistema mostrará la OS entregada y el valor inicial del costo será actualizado por el costo correspondiente, calculado según el valor del flete.
Para realizar el pago del nuevo valor de la OS nos dirigimos al módulo pagos.
Filtramos la OS y procedemos a realizar el pago correspondiente de acuerdo con este proceso.
Ahora, el sistema mostrará la OS pagada junto con el número del comprobante.


5. Anexos
● Lista orden de servicio:
https://sysqa.shalomcontrol.com/listaordenservicio
● Módulo pagos:
No hay comentarios para mostrar
No hay comentarios para mostrar