DOCUMENTACION FORMULARIOS DE CLAVE DE SEGURIDAD
FORMULARIOS DE CLAVE DE
SEGURIDAD
15/08/2025 Versión 0.1
Queda prohibido cualquier tipo de explotación y, en particular, la reproducción, distribución, comunicación pública y/o transformación, total o parcial, por cualquier medio, de este documento sin el previo consentimiento expreso y por escrito a overskull.
ÍNDICE
1. INTRODUCCIÓN 3
1.1. Objetivo 3
1.2. Alcance 3
2. Roles y Permisos 4
3. Reglas del Sistema 4
4. Flujo del Proceso 5
4.1. Acceso Formulario Web - Actualización de Clave
4.2. Acceso Formulario Web - Liberación de Clave
-
Gestión de Formularios
-
Formulario Actualización de Clave
-
Formulario Estado Pendiente
-
Formulario Estado Aprobado
-
Formulario Estado Desaprobado
-
Formulario Liberación de Clave
-
Formulario Estado Pendiente
-
Formulario Estado Aprobado
-
Formulario Estado Desaprobado 8
-
Anexos 9
1. Introducción
El presente documento describe de manera detallada el proceso de Clave de Seguridad, enfocándose en el registro y manejo de los formularios relacionados con la actualización y liberación de claves. Se explicará paso a paso cómo realizar el registro de los formularios, así como el tratamiento que deben recibir después de su ingreso al sistema. Además, se detallarán los distintos estados de los formularios, tales como Pendiente, Aprobado y Denegado, con el fin de garantizar un manejo adecuado y transparente de la información.
1.1. Objetivo
El objetivo de este documento es proporcionar una guía clara y estructurada para la correcta gestión de los formularios de Clave de Seguridad, asegurando que los usuarios comprendan el procedimiento para la actualización y liberación de claves, y conozcan el significado y manejo de cada estado del formulario. Esto permitirá optimizar el flujo de trabajo, reducir errores y garantizar la seguridad y confiabilidad de la información.
1.2. Alcance
En el módulo GENERALES => LISTA ORDEN DE SERVICIO
APARTADO PROCESOS => CLAVE DE SEGURIDAD
Módulo GENERALES => FORMULARIOS
2. Roles y Permisos
Formularios de Actualización de Clave: Agencia de Origen/ Departamento de Sistemas.
Formularios de Liberación de Clave: Agencia Destino/ Departamento de Sistemas.
Apartado Formularios:
3. Reglas del Sistema
4. Flujo del Proceso
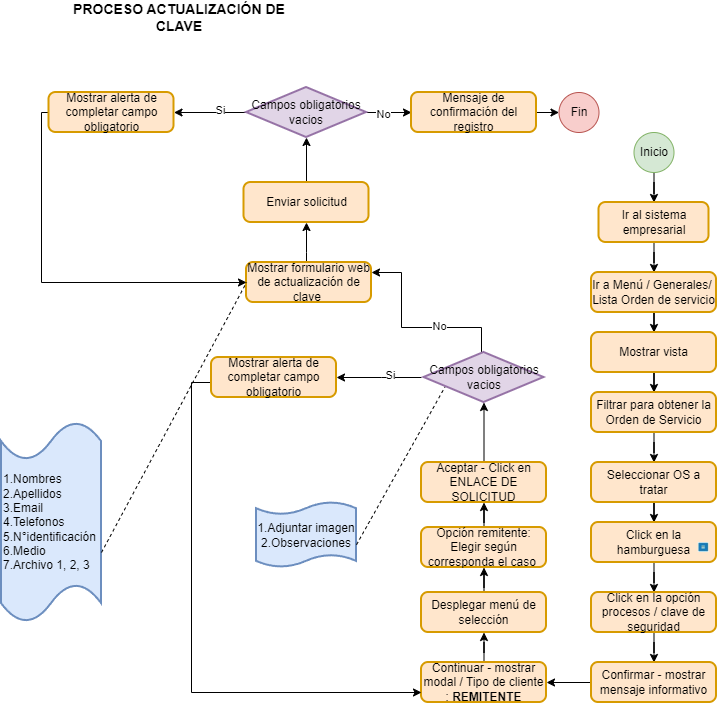
4.1. Acceso Formulario Web - Actualización de Clave
● Lista Orden de Servicio => Procesos => Clave de seguridad.
Ingresamos al módulo Lista de Órdenes de Servicio y filtramos la OS a la que se le habilitará el formulario web. 
Una vez que el sistema muestre la orden, nos dirigimos al menú de la OS (identificado con el cuadro azul de tres líneas).
En este menú seleccionamos la opción Procesos.

El sistema desplegará las opciones disponibles; allí elegimos Clave de seguridad y pulsamos continuar.
El sistema mostrará un mensaje informativo. Léalo cuidadosamente y, una vez comprendido, haga clic en Continuar para avanzar al siguiente paso.
A continuación, se mostrará un modal donde se deberá seleccionar el tipo de cliente. En este caso, se elegirá al remitente, ya que la actualización de clave únicamente puede ser realizada por el remitente.
Una vez seleccionada la opción Remitente, se mostrará el modal de solicitud. Es indispensable completar todos los campos, ya que son obligatorios para continuar con el proceso.
En la sección ‘Opción Remitente’, se desplegará un menú de selección, donde deberá elegir la opción que corresponda según el caso.
Completamos todo y pulsamos continuar.
Seguidamente se nos muestra mensaje con el enlace del formulario web y a la vez con mensaje informativo, pulsaremos sobre “Enlace de Solicitud”
Al hacer clic en el enlace, se abrirá el formulario web de actualización de clave. Es indispensable completar todos los campos obligatorios. Una vez finalizado, haga clic en ‘Enviar Solicitud’.
Se nos mostrará un mensaje de confirmación del registro, Con esto, culmina el proceso en el formulario web.
El link es por única vez, entonces saldrá el siguiente mensaje de alerta y cada vez que intentemos utilizar el mismo formulario para crear otra solicitud deberá salir una vez mas el mensaje de alerta que se ve a continuación:
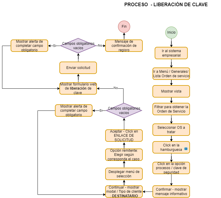
4.2. Acceso Formulario Web - Liberación de Clave
● Lista Orden de Servicio => Procesos => Clave de seguridad.
Ingresamos al módulo Lista de Órdenes de Servicio y filtramos la OS a la que se le habilitará el formulario web.
Una vez que el sistema muestre la orden, nos dirigimos al menú de la OS (identificado con el cuadro azul de tres líneas).
En este menú seleccionamos la opción Procesos.
El sistema desplegará las opciones disponibles; allí elegimos Clave de seguridad y pulsamos continuar.
El sistema mostrará un mensaje informativo. Léalo cuidadosamente y, una vez comprendido, haga clic en Continuar para avanzar al siguiente paso.
A continuación, se mostrará un modal donde deberá seleccionar el tipo de cliente. En este caso, se elegirá al destinatario, ya que la liberación de clave únicamente puede ser realizada por él. En la sección ‘Opción Destinatario’, seleccione la opción que corresponda según el caso.
Una vez realizadas las selecciones, se mostrará el modal de solicitud. Es indispensable completar todos los campos, ya que son obligatorios para continuar con el proceso.
Completamos todo y pulsamos continuar.
Seguidamente se nos muestra un mensaje con el enlace del formulario web y a la vez con mensaje informativo, pulsaremos sobre “Enlace de Solicitud”.
Al hacer clic en el enlace, se abrirá el formulario web de actualización de clave. Es indispensable completar todos los campos obligatorios. Una vez finalizado, haga clic en ‘Enviar Solicitud’.
Se nos mostrará un mensaje de confirmación del registro, Con esto, culmina el proceso en el formulario web.

5. Gestión de Formularios Ingresados
Módulo Generales => Formularios
Ingrese al apartado Formularios, donde encontrará el primer filtro que le permitirá seleccionar el tipo de formulario: Actualización de Clave o Liberación de Clave.
Una vez seleccionado el tipo de formulario, podrá utilizar el resto de los filtros disponibles: N° de guía, Documento, Rango de fechas, Estado, Medio utilizado por el cliente y Atendido por.
5.1 Formularios Actualización de Clave
En este caso, realizaremos el filtrado por Rango de fechas. Esto mostrará todos los formularios ingresados, incluyendo el estado en que se encuentra cada uno.
5.1.1 Formulario en Estado Pendiente
Podremos identificar los formularios en estado pendiente cuando aparezcan con el ícono de check verde y la ‘X’ roja. Esto indica que dichos formularios aún no han sido atendidos.
5.1.2 Formulario en Estado Aprobado
Para que un formulario pase al estado aprobado, se deberá marcar manualmente el check verde. Al hacerlo, el sistema mostrará un mensaje de confirmación de la acción realizada.
Posteriormente, el estado del formulario se actualizará a Aprobado.
5.1.3 Formulario en Estado Desaprobado
Para que un formulario pase al estado desaprobado, se deberá marcar manualmente el la x en color rojo. Al hacerlo, el sistema mostrará un mensaje de confirmación de la acción realizada. Posteriormente, el estado del formulario se actualizará a desaprobado.
5.2 Formularios Liberación de Clave
En este caso, realizaremos el filtrado por Rango de fechas. Esto mostrará todos los formularios ingresados, incluyendo el estado en que se encuentra cada uno.
5.1.1 Formulario en Estado Pendiente
Podremos identificar los formularios en estado pendiente cuando aparezcan con el ícono de check verde y la ‘X’ roja. Esto indica que dichos formularios aún no han sido atendidos.
5.1.2 Formulario en Estado Aprobado
Para que un formulario pase al estado aprobado, se deberá marcar manualmente el check verde. Al hacerlo, el sistema mostrará un mensaje de confirmación de la acción realizada.
Posteriormente, el estado del formulario se actualizará a Aprobado.
5.1.2 Formulario en Estado Desaprobado
Para que un formulario pase al estado desaprobado, se deberá marcar manualmente la X en color rojo.
Se abrirá el modal de respuesta para el cliente, donde se detalla el estado de su solicitud. De manera automática, se mostrará el correo del cliente, mientras que el campo Respuesta al cliente deberá ser completado manualmente.
Culminamos el llenado de lo solicitado y pulsamos enviar.
Al hacerlo, el sistema mostrará un mensaje de confirmación de la acción realizada.
Posteriormente, el estado del formulario se actualizará a desaprobado.



6. Anexos
● Lista orden de servicio: https://sysqa.shalomcontrol.com/listaordenservicio ● Apartado formularios: https://sysqa.shalomcontrol.com/formularios

No hay comentarios para mostrar
No hay comentarios para mostrar