PROCESO SERVICIO COBRO SEGURO
SERVICIO COBRO SEGURO
20/12/2025 Versión 0.1
Queda prohibido cualquier tipo de explotación y, en particular, la reproducción, distribución, comunicación pública y/o transformación, total o parcial, por cualquier medio, de este documento sin el previo consentimiento expreso y por escrito a overskull.
ÍNDICE
-
INTRODUCCIÓN
-
Objetivo
-
Alcance
-
Roles y Permisos
-
Reglas del Sistema
-
Flujo del Servicio
-
Registro de Datos Bancarios Shalom Pro 6
-
Registro de Datos Bancarios Shalom Empresas 6
-
Validación de Datos Bancarios 7
-
Registro de Envíos con el Servicio 8
-
Anexos.
Registro de Actualización de Documentos
|
Nº |
Fecha de Actualización |
Nombre del Documento |
Descripción de los Cambios (Actualización o Adición) |
Sección / Página |
Responsable de la Modificación |
Versión del Documento |
Observaciones |
|
1 |
10/10/25 |
Proceso servicio Cobro Seguro |
Actualización de Datos Bancarios.
Cobro seguro. - Ingreso de Cobro seguro en Caja Diaria. - Entrega de OS con cobro seguro.
|
|
Astrid Navarro |
Versión 0.1 |
|
|
2 |
20/12/2025 |
Proceso servicio Cobro Seguro |
Actualización de Datos Bancarios.
Cobro seguro. - Ingreso de Cobro seguro en Caja Diaria. - Entrega de OS con cobro seguro.
|
|
Alexis Bances |
Versión 1.0 |
|
1. Introducción
El servicio de Cobros Pro se basa en el rol de Shalom como intermediario confiable entre el remitente y el destinatario. Cuando el remitente realiza un envío, Shalom se encarga de gestionar el cobro del valor del contenido del producto, brindando seguridad a ambas partes y minimizando el riesgo de posibles estafas. De esta manera, tanto el remitente como el destinatario pueden tener la certeza de que la transacción será transparente y protegida.
Por la prestación de este servicio, Shalom aplica un cargo del 5% del valor declarado del contenido, el cual es asumido por el remitente.
1.1. Objetivo
Describir el proceso operativo del servicio Cobros Pro, detallando cada una de sus etapas clave:
-
Registro de cuentas bancarias por parte del remitente.
-
Aprobación y validación de dichas cuentas.
-
Registro de envíos con el servicio.
Este procedimiento tiene como finalidad garantizar una gestión segura, confiable y transparente del dinero involucrado en el envío, protegiendo tanto al remitente como al destinatario, y asegurando que Shalom pueda actuar eficazmente como intermediario en la transacción.
1.2 Alcance
Plataforma Shalom Pro => Operaciones => Cobros Seguros
Plataforma Shalom Empresas => Perfil =>Información para activar tu servicio de Cobros PRO.
Sistema Empresarial => Generales => Autorizar Empresas
Plataforma Shalom Pro => Registra

Plataforma Shalom Empresas => Registra
2. Roles y permisos
Módulo Autorizar Empresas => Cobro Seguro
-
Área de Sistemas
-
Área de Finanzas
3. Reglas del Sistema
4. Flujo del servicio
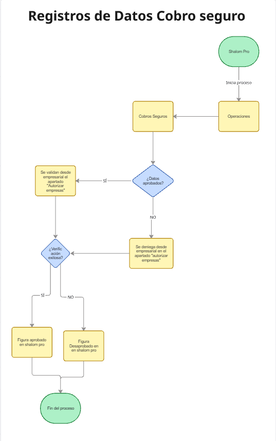
4.1. Registro de Datos Bancarios Shalom Pro
-
Plataforma Shalom Pro => Operaciones => Cobros Seguros
-
Campos obligatorios: Nombres Completos o Razón Social, Banco, Tipo de Cuenta, Número de cuenta, Contrato y T & C.
-
Accedemos a la plataforma Shalom Pro, nos dirigimos al módulo Operaciones y seleccionamos la opción Cobro Seguro.
Al ingresar, se mostrará un formulario titulado "Activa Cobros Seguros", el cual debe ser completado en su totalidad para proceder con el registro.
Para aceptar el contrato y los términos y condiciones, es necesario hacer clic sobre sus respectivos títulos. Al hacerlo, se abrirá un modal con la información correspondiente.
Es importante deslizar hasta el final del contenido para que el botón "Aceptar" se habilite. Una vez aceptado, el checkbox se marcará automáticamente, indicando que la acción ha sido registrada correctamente.
A continuación, pulsamos el botón "Continuar". De forma inmediata, el sistema mostrará un mensaje de confirmación, indicando el siguiente mensaje de que la aprobación de datos sera en un plazo de 48 horas.
Con este paso, se da por finalizado el proceso de registro de datos bancarios del cliente en la plataforma y tenemos que esperas la aprobación.
Nos dirigimos a empresarial para aprobar los datos que ingresamos en el apartado de Shalom pro
Buscamos por tipo de servicio y plataforma, visualizamos que figura nuestro registro y lo aprobamos
Volvemos a Shalom por y vemos que los datos que ingresamos fueron validados
4.2. Registro de Datos Bancarios Shalom Empresas
-
Plataforma Shalom Empresas => Perfil => Información para activar tu servicio de Cobros PRO.
-
Campos obligatorios: Nombres Completos o Razón Social, Banco, Tipo de Cuenta, Número de cuenta, Contrato y T & C.
Accedemos a la plataforma Shalom Empresas, nos dirigimos al perfil del usuario y desplegamos la opción Información para activar tu servicio de Cobros PRO.
Al ingresar, se mostrará un formulario titulado " Información para activar tu servicio de
Cobros PRO", el cual debe ser completado en su totalidad para proceder con el registro.
Para aceptar el contrato y los términos y condiciones, es necesario descargar el archivo PDF de Autorización, firmarlo según corresponda y subirlo nuevamente al sistema.
Una vez cargado el documento, se debe marcar el checkbox de aceptación y, finalmente, hacer clic en el botón "Continuar" para completar el proceso.
Con este paso, se da por finalizado el proceso de registro de datos bancarios del cliente en la plataforma.
en el apartado empresas tambien se realiza la aprobación luego se hacer la confirmación de dichos registros bancarios
4.3 Actualización de Datos Bancarios
En caso de requerir la actualización de los datos bancarios para el servicio de Cobro Seguro, se deberá seguir el siguiente procedimiento:
4.3.1 Shalom Pro
Ingresamos al apartado operaciones, opción cobro seguro.
En este caso, se puede observar que el usuario ya cuenta con datos bancarios registrados para el servicio y que su estado actual es “Aprobado”.
Para realizar la actualización de esta información, se deberá seleccionar el ícono de eliminar (tachito de basura).
Inmediatamente, el sistema mostrará un mensaje de confirmación correspondiente a la acción que se va a realizar.
Para continuar con el proceso, se deberá seleccionar la opción “Confirmar”.
Al ejecutar esta acción, el sistema habilitará los campos correspondientes (Banco, Tipo de cuenta y Número de cuenta), permitiendo modificar o ingresar los nuevos datos según corresponda.
Finalmente, se deberá seleccionar el botón “Continuar” para guardar el registro de la información actualizada.
El sistema mostrará un mensaje informativo que confirma la actualización de los datos bancarios.
Con este paso, culmina el proceso de actualización de información bancaria del usuario en la plataforma Shalom Pro.
Podemos observar que la solicitud cambia al estado “Pendiente”, lo que indica que se encuentra en espera de aprobación.
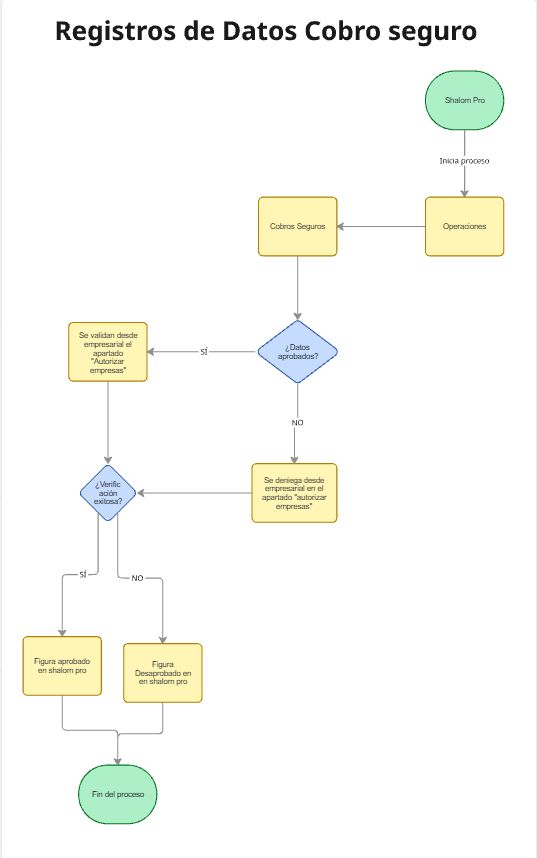
4.4. Validación de Datos Bancarios
Ingresamos al Sistema Empresarial y, desde el menú principal, nos dirigimos a la sección Generales, luego seleccionamos la opción Autorizar Empresas.
Utilizaremos los filtros principales para ubicar el registro:
-
Tipo de Servicio: seleccionar Datos Cobro Seguro.
-
Plataforma: elegir Pro o Empresas, según corresponda.
Adicionalmente, es posible realizar la búsqueda utilizando otros criterios como el DNI o RUC, estado del registro o rango de fechas.
Al realizar la búsqueda del registro ingresado, podremos visualizar que este se encuentra con el estado "Pendiente".
Se mostrarán dos íconos junto al registro:
-
Un check de color verde, que permite aprobar los datos bancarios.
-
Un ícono de "X", que permite desaprobar (denegar) los datos bancarios.
Seleccionamos el ícono correspondiente según la evaluación del caso.
Una vez realizada la acción, el estado del registro cambiará automáticamente de "Pendiente" a "Aprobado" o "Denegado", según corresponda.
4.4.1. Validación de Actualización de Datos Bancarios
Ingresamos al Sistema Empresarial y, desde el menú principal, nos dirigimos a la sección Generales, luego seleccionamos la opción Autorizar Empresas.
Utilizaremos los filtros principales para ubicar el registro:
-
Tipo de Servicio: seleccionar Datos Cobro Seguro.
-
Plataforma: elegir Pro.
Adicionalmente, es posible realizar la búsqueda utilizando otros criterios como el DNI o RUC, estado del registro o rango de fechas.
Se ubica el registro ingresado, el cual se encuentra en estado “Pendiente”.
Para realizar la aprobación, se deberá seleccionar el ícono de verificación (check) de color verde.
A continuación, el sistema mostrará un mensaje de confirmación correspondiente a la acción que se va a ejecutar.
Para continuar, se deberá seleccionar la opción “Aprobar”.
El sistema mostrará un mensaje de confirmación y cambiará el estado de la solicitud a “Aprobado”.
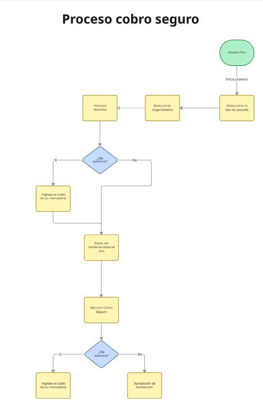
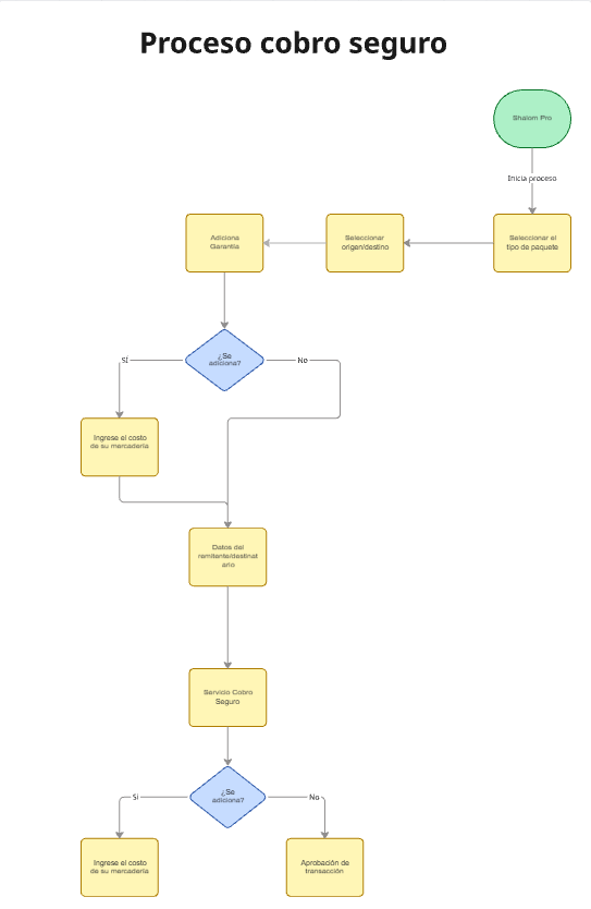
4.5. Registro de Envío con el Servicio
Shalom Pro - Shalom Empresas
Ingresamos a la plataforma y nos dirigimos a la opción registro.
Se realiza el mismo procedimiento que en un registro normal. La única diferencia ocurre si seleccionamos que nuestro registro será con el servicio.
Después de ingresar los datos del destinatario, la plataforma mostrará la siguiente vista. Allí seleccionamos la opción “Deseo el servicio COBRO SEGURO”, ingresamos el monto correspondiente al valor del contenido y pulsamos Continuar.
Finalizamos ingresando la clave de seguridad, pulsamos continuar.

Nos dirigimos al detalle de nuestro registro,
Podremos observar que, en la información de pago, se muestra el monto declarado que deberá ser cancelado por el destinatario.
Proceso de registro de envío finalizado.
Shalom Empresas:
se realiza el mismo procedimiento
Registramos el paquete que queremos enviar y durante el proceso activamos la opción de cobro seguro e ingresamos el costo de la mercadería
Nota: Debemos recargar la página para que detecte que ya se aprobó el cobro seguro sino saldrá un mensaje que falta aprobación.
Activamos el cobro seguro y luego de rellenar los campos que figuran, nos saldrá un mensaje de información importante.
tambien se le crea una clave de 4 dígitos
se realiza la confirmación
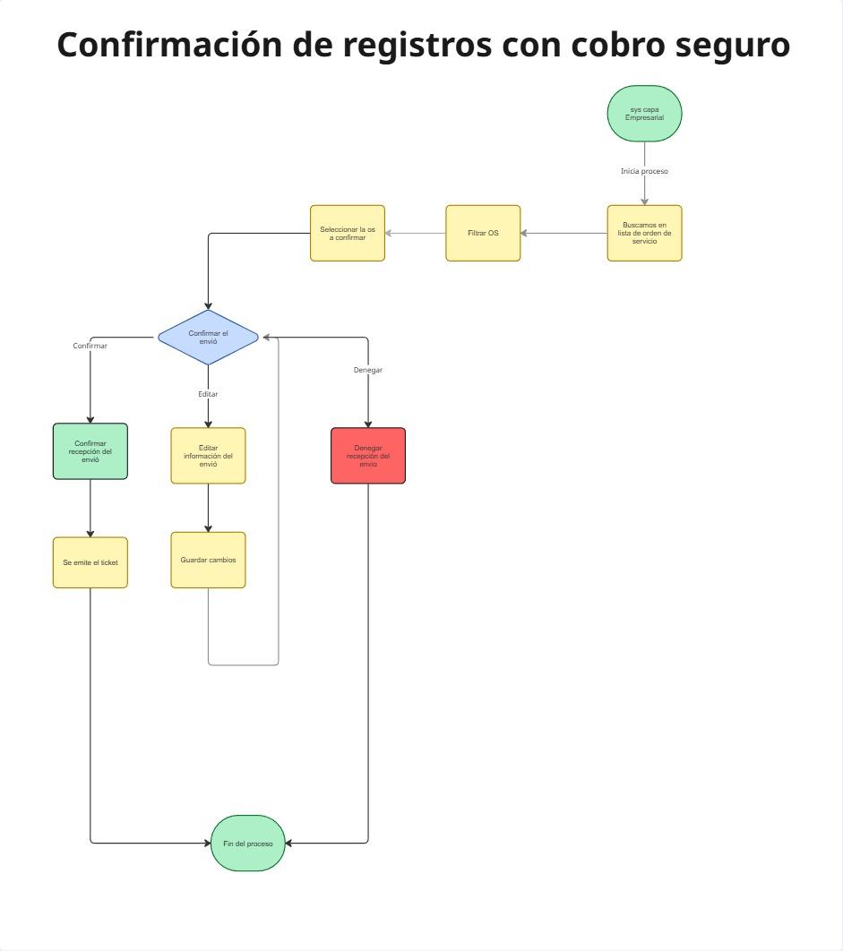
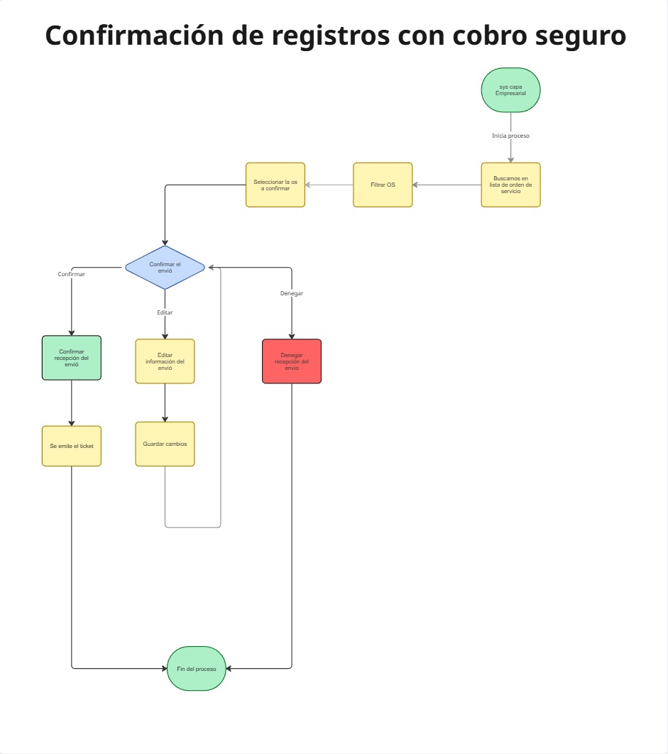
5. Confirmación de Registros con Serv. Cobro Seguro
Ingresamos al módulo “Generales” luego vamos al apartado “Lista Orden de Servicio”
Una vez dentro del sistema, se debe utilizar el filtro “N.º de Orden” para ubicar la orden de servicio que se desea confirmar.
Cabe resaltar que también se pueden emplear otros filtros, como el DNI u otros criterios disponibles, según corresponda.
Una vez ubicada la Orden de Servicio (OS) que se desea confirmar, se podrá observar que esta presenta el mensaje en letras rojas: “Paquete sin Confirmar (WEB)”,para ambos sale el mismo mensaje solo se diferencia ya que para pro sale en el envió con color rojo y para cliente saldrá morado.
Nota: los pasos posteriores a este practicamente se replican para ambos,no hay diferencia alguna
si
Se deberá seleccionar el recuadro azul con tres líneas horizontales, el cual desplegará un menú de opciones.
A continuación, se debe elegir la opción “Confirmar Paquete Web”.
Posteriormente, se abrirá una ventana modal de confirmación.
En esta, se deberá seleccionar el botón verde “Confirmar” para proceder con la validación del paquete.
En caso sea necesario realizar modificaciones, se deberá pulsar el botón amarillo “Editar”, según corresponda.
Al realizar la acción de confirmación, el sistema emitirá de manera inmediata el ticket del envío.
Al realizar dicha acción de confirmación, inmediatamente se nos emitirá el ticket del envío.
Con ello, finaliza el proceso de confirmación.
Se puede observar que el registro ya no muestra el mensaje en letras rojas: “Paquete sin confirmar (WEB)”, lo que indica que la orden ha sido confirmada correctamente.
6. Pago de OS con Cobro Seguro
Existen dos módulos desde los cuales se pueden realizar los pagos de las Órdenes de Servicio (OS) con Cobro Seguro:
-
Si se realizará el pago completo (Flete + Cobro Seguro), este debe efectuarse desde el módulo “Pagos”, donde se genera el pago total de ambos conceptos.
-
Si únicamente se realizará el pago de Cobro Seguro, debido a que el Flete ya fue cancelado previamente, este se debe efectuar desde el módulo “Pago de Servicios Complementarios”.
6.1. Pago completo (Flete + Cobro Seguro): módulo “Pagos”
Se debe verificar que la Orden de Servicio (OS) contenga ambos conceptos, Flete y Cobro Seguro, como CE (Contra Entrega), a fin de poder efectuar el pago completo de ambos.
Ingresamos al módulo “Pagos” y, en el campo “N.º de Orden”, ingresamos el número de la Orden de Servicio (OS) que se desea pagar.
Luego, pulsamos el botón “Buscar”; el sistema realizará la búsqueda y mostrará la OS correspondiente.
Una vez ubicada la Orden de Servicio (OS), se deberá seleccionar el recuadro indicado en la imagen.
A continuación, se mostrará nuevamente la Orden de Servicio (OS) junto con el servicio de Cobro Seguro.
Se debe marcar el checkbox correspondiente al costo de dicho servicio y, posteriormente, pulsar el botón “Pagar”.
Posteriormente, se abrirá la pestaña de emisión del comprobante de pago.
En esta sección, se deberá:
-
Seleccionar el tipo de comprobante a emitir (Boleta o Factura).
-
Registrar los datos del cliente o razón social, según corresponda.
-
Verificar el total a pagar.
-
Elegir el tipo de pago (Contado, QR o Banco).
Finalmente, una vez validada toda la información, se deberá pulsar el botón “Generar Comprobante” para completar el proceso.
Se podrá observar que, de manera inmediata, el sistema emite el comprobante de pago. Es importante tener en consideración que el servicio de Cobro Seguro no genera comprobante; por lo tanto, el documento emitido desde el módulo “Pagos” solo mostrará el pago correspondiente al Flete.
Al revisar nuevamente la Orden de Servicio (OS), se podrá observar que esta ya figura como pagada (Flete + Cobro Seguro) y que su estado ha cambiado de CE (Contra Entrega) a CA (Cancelado).
6.2.Pago único de Cobro Seguro: módulo “Pago de
Servicios Complementarios”
Se verifica que la Orden de Servicio (OS) ya cuenta con el Flete pagado y que el servicio de Cobro Seguro se encuentra como CE (Contra Entrega).
En este caso, solo se realizará el pago correspondiente a dicho concepto.
Ingresamos al módulo “Pago de Servicios Complementarios” y, en el campo “N.º de Orden”, ingresamos el número de la Orden de Servicio (OS) que se desea pagar.
Luego, pulsamos el botón “Buscar”; el sistema realizará la búsqueda y mostrará la OS correspondiente.
En pantalla, se visualizará únicamente el servicio de Cobro Seguro pendiente de pago.
Una vez ubicada la Orden de Servicio (OS), se deberá seleccionar el recuadro azul con tres líneas horizontales, el cual desplegará un menú con la opción “Pagar”, pulsamos sobre el.
En seguida se nos abrirá el modal de pago, donde elegiremos el tipo de pago (Contado, QR o Banco) y finalmente pulsamos sobre el botón verde “Pagar”.
El sistema mostrará un mensaje de confirmación del pago.
● Es importante recordar que este servicio no genera comprobante de pago.
Al revisar nuevamente la Orden de Servicio (OS), se podrá observar que el servicio de Cobro Seguro figura como pagado y que su estado ha cambiado de CE (Contra Entrega) a CA (Cancelado).
Los mismos pasos se realizan para el cobro seguro para empresas
-
Ingreso de Cobro seguro en Caja Diaria.
Se debe tener en cuenta que, si el pago del servicio de Cobro Seguro se realizó al contado, este genera un ingreso en la caja diaria de la agencia de destino, mostrando el valor correspondiente al cobro del servicio.
Por el contrario, si el pago de este servicio se efectuó mediante QR o Banco, no genera ingreso en la caja diaria.
-
Entrega de OS con Cobro seguro
Para generar entrega
10. Anexos
Registro de cuenta Bancaria:
-
Shalom Pro : https://qapro.shalom.pe/#/activar-cobro-seguro/list
-
Shalom Empresas : https://qacliente.shalom.pe/#/usuario/perfil Validación de Datos bancarios:
-
Autorizar Empresas: https://sysqa.shalomcontrol.com/autorizacionempresa Registro de Envíos con el Servicio:
-
Registro Pro :https://qapro.shalom.pe/#/envios
-
Registro Empresas: https://qacliente.shalom.pe/#/envios
- documentación shalom pro: https://docs.google.com/document/d/1ecWJtYlBd89aNFX4Nf9zd2GZ9cU8dDKd/edit
- documentación shalom clientes: https://docs.google.com/document/d/1WhTqoCePb59_qTxMG-BoWjSXnRBcipMw/edit




















No hay comentarios para mostrar
No hay comentarios para mostrar