COMPLETAR UNA RUTA EN SHALOM CHOFERES

COMPLETAR UNA RUTA EN SHALOM CHOFERES
23/12/2025 Versión 0.1
Queda prohibido cualquier tipo de explotación y, en particular, la reproducción, distribución, comunicación pública y/o transformación, total o parcial, por cualquier medio, de este documento sin el previo consentimiento expreso y por escrito a Overskull.
INDICE
- 1. Consideraciones Iniciales
- 2. Creación de la Programación (Empresarial)
- 3. Ingreso a la Aplicación Shalom Choferes
- 4. Inicio de la Ruta (IDA)
- 5. Gestión de la Hoja de Ruta
- 6. Cierre de la Ruta
- 7. Validación del Estado de la Ruta
- 8. Generación y Compleción de la Ruta de Retorno
- 9. Resultado Final
1. Consideraciones Iniciales
-
Rol habilitado: Solo el rol TRANSPORTE y SISTEMAS puede ingresar y crear una programación de carguero para registrar una ruta. https://syscapacitacion.shalomcontrol.com/mante/cargprogramado
-
Entornos:
-
Producción: La aplicación Shalom Choferes se obtiene desde Shalom Cloud.
-
QA / Pruebas: Se debe utilizar un APK generado por el programador, el cual incluye los cambios a evaluar sin afectar la aplicación de producción.
-
2. Creación de la Programación (Empresarial)
-
Ingresar al sistema Empresarial.
-
Dirigirse al apartado "Registro de Programación de Cargueros".
-
Crear una nueva programación asignando el chofer correspondiente.
-
Guardar la programación.
⚠️ Importante: El usuario y contraseña para ingresar a Shalom Choferes será el DNI del chofer agregado en esta programación.
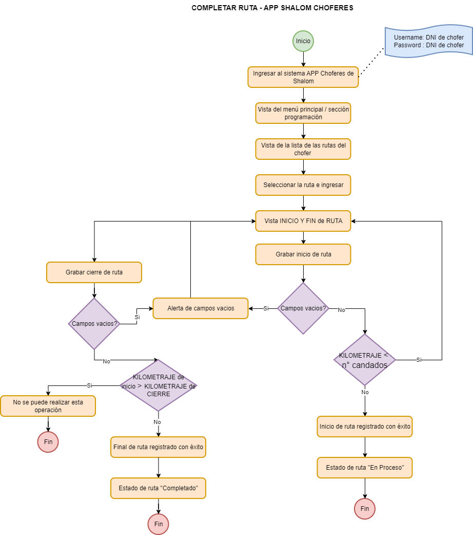
3. Ingreso a la Aplicación Shalom Choferes
-
Abrir la aplicación Shalom Choferes.
-
Ingresar con:
-
Usuario: DNI del chofer.
-
Contraseña: DNI del chofer.
-
-
Una vez dentro, seleccionar el botón "Programación".
4. Inicio de la Ruta (IDA)
-
En el listado de programaciones, visualizar todas las rutas asignadas al chofer.
-
Seleccionar la última programación creada.
-
Presionar el botón "Iniciar".
-
La ruta cambiará a estado INICIO.
5. Gestión de la Hoja de Ruta
-
Al iniciar la ruta, abrir el menú de opciones ubicado en la esquina superior izquierda.
-
Seleccionar la opción "Hoja de Ruta".
-
Se mostrará la lista de tramos asociados a la programación.
-
Por defecto, todos los tramos estarán en estado PENDIENTE.
-
Cada tramo podrá iniciarse para pasarlo completado o directamente omitir el tramo.
⚠️ Nota: No se podrá cerrar la ruta si existen tramos en estado PENDIENTE.
6. Cierre de la Ruta
-
Una vez completados u omitidos todos los tramos, proceder a cerrar la ruta.
-
Ingresar el kilometraje final:
-
Debe ser mayor al kilometraje registrado al iniciar la ruta.
-
-
Presionar "Grabar final de ruta".
-
El sistema mostrará una alerta de ÉXITO, indicando que la ruta fue finalizada correctamente.
7. Validación del Estado de la Ruta
-
Volver a la vista principal del botón "Programación".
-
El estado de la ruta cambiará de PROCESO a COMPLETADO.
8. Generación y Compleción de la Ruta de Retorno
-
La ruta finalizada corresponde a la ruta de IDA.
-
Si la programación está vinculada a una ruta de RETORNO:
-
Esta se genera automáticamente al completar la ruta de ida.
-
-
Para completar la ruta de retorno:
-
Seleccionar la nueva programación de retorno.
-
Repetir el mismo proceso descrito en los pasos anteriores:
-
Iniciar ruta.
-
Completar u omitir tramos.
-
Registrar kilometraje final.
-
Grabar final de ruta.
-
-
Una vez realizado este proceso, ambas rutas (IDA y RETORNO) quedarán finalizadas y completadas correctamente.
9. Resultado Final
-
Ruta de IDA: COMPLETADA.
-
Ruta de RETORNO: COMPLETADA.
-
Programación cerrada exitosamente en el sistema.















No hay comentarios para mostrar
No hay comentarios para mostrar