APARTADO DE LIQUIDACIONES
APARTADO LIQUIDACIONES
26/06/2025 Versión 0.1
Queda prohibido cualquier tipo de explotación y, en particular, la reproducción, distribución, comunicación pública y/o transformación, total o parcial, por cualquier medio, de este documento sin el previo consentimiento expreso y por escrito a overskull.
ÍNDICE
4.3. Registro de “Liquidaciones”: 8
1.INTRODUCCIÓN
1.1.Objetivo
Gestionar de forma integral y precisa el proceso de liquidación del personal, permitiendo calcular correctamente los montos correspondientes por concepto de remuneraciones, beneficios y descuentos, a fin de garantizar pagos justos, evitar contingencias legales y proporcionar información confiable para la toma de decisiones administrativas.
1.2.Alcance
En el módulo de HR => Empleado para ver el estado
Desde la barra de búsqueda => Liquidación
Desde la barra de búsqueda => Liquidaciones Anuales
En el módulo de Ver sitio Web => Liquidaciones
2.Roles y Permisos
Dicho módulo es visible y editable para los roles que se les asigne, en el ERP es para el área de Recursos Humanos y Sistemas y desde Sitio Web - los empleados en general.
3.Reglas del Sistema
-
Campos Obligatorios: Para realizar la creación de liquidaciones es necesario tener en cuenta el conjunto de campos obligatorios
-
DNI: Número de documento del empleado.
-
Empleado: Verificar el estado inactivo para registrar su liquidación.
-
Estado: Estado en el que se encuentra el empleado.
-
Marcaciones: Desde inicio a fin dependiendo el tipo de jornada laboral.
-
Control de Validación : Verificar el estado del empleado para continuar el proceso.
-
Validación de marcaciones: Verificar que el empleado cumpla mínimo 3 meses para la liquidación, si en caso se cambió de jornada laboral, sí podría hacerse la liquidación en un tiempo menos a 3 meses.
4.Flujo de Solicitud
4.1Acceso al formulario
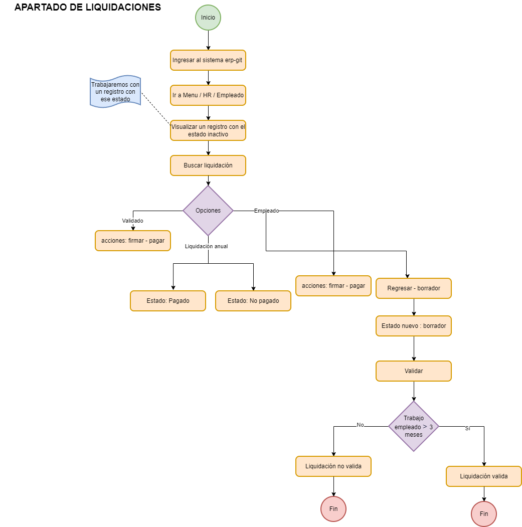
Primero, ingresamos al apartado Empleado donde observaremos el estado que tiene, en este caso, trabajaremos con el estado inactivo, ya que de esta manera entendemos que el empleado culminó su contrato y se crea la liquidación. ● En HR-> Empleado
Posterior a ello, para que nosotros podamos observar la liquidación, nos vamos a la barra de búsqueda y seleccionamos liquidación.
Asimismo, existe otro apartado, llamado liquidación anual, donde registra los documentos, firmas y datos de los empleados que se han registrado desde el sitio web.
-
Sitio web
-
Liquidaciones anual
4.2.Opciones disponibles
En el apartado liquidación observaremos los siguientes estados de documento: Pendiente, validado, firmado, pagado y cancelado, para que nosotros podamos pagar una liquidación, tiene que tener el estado validado.

Al dar click en algún empleado, podremos firmar o pagar manualmente.
En liquidación anual tendremos dos estados pagado y no pagado, en este caso, se le conoce a borrador como no pagado y validado como el estado pagado.
Al dar click en algún empleado podemos cambiar la acción por regresar manualmente, para que este empleado pase al estado borrador.

Si nosotros le damos en acciones y click en validar, este empleado pasará a ser validado. Las liquidaciones solo están disponibles para los empleados que tengan 3 meses a más trabajando, caso contrario, no se podrá, con la excepción de que se realice una solicitud de cambio de jornada laboral, para que pueda recibir su liquidación los mese trabajado con esa jornada anterior para pasar a una nueva jornada, iniciando desde cero.
4.3.Registro de “Liquidaciones”:
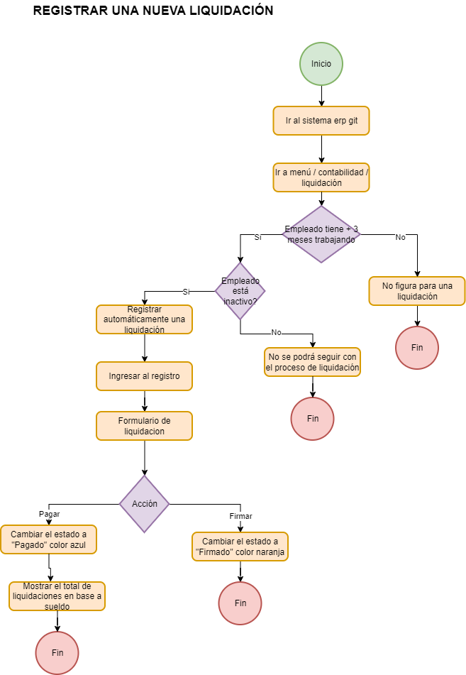
En primer lugar, para que podamos registrar una liquidación, nos fijamos si el empleado está inactivo, cuando el empleado tenga este estado, automáticamente se registra una liquidación.
la liquidación se crea en automático cuando el empleado pasa a inactivo y debemos tener en cuenta que el estado que tiene también se pone en automático.
Nota: debemos tener en cuenta que se crea la liquidación ya que el empleado tiene mas de 3 meses de antigüedad
luego tendremos las opciones de firmar o pagar, haremos una prueba con firmar.
Observaremos que el estado se pasará a firmado.
Si le damos click en pagar, el estado pasará a pagado.
Y nos mostrará el total de liquidaciones en base al sueldo.
Ahora, si queremos registrar la liquidación para el apartado de liquidaciones anual, es necesario que el empleado se registre desde el sitio web. Primero verificaremos si el empleado está inactivo.
Una vez realizado ello, vamos al sitio web y copiamos su DNI.
Apenas ingresemos, nos mostrará un pdf de la constancia de baja del trabajador.
Y un PDF de la liquidación de beneficios sociales.
Procederemos a completar la vista del formulario del sitio web. Y le damos click a enviar.
4.4.Envío
A continuación, nos mostrará el mensaje de la creación de la liquidación para el apartado liquidaciones anual.
Una vez creado ello, nos vamos al apartado de liquidaciones anual, y observaremos el registro.
Aquí encontraremos los datos registrados en el sitio web y datos que jala del apartado liquidaciones.
Para que este registro, pase a validado, le daremos click en validar.
Y el empleado pasó a estado validado.
Y en el apartado liquidaciones nos mostrará a detalle el total liquidado. Cabe recalcar, que la liquidación anual se podrá realizar, siempre y cuando el empleado esté como pendiente de pago, es decir, como validado en el apartado liquidaciones.
4.5.Vista del ítem
Una vez pagado saldrá de la siguiente manera en el apartado liquidación.
Y validado en liquidaciones anual.


5.Glosario
-
Liquidación: Es el cálculo y pago que realiza una empresa al trabajador cuando se termina la relación laboral. Incluye todos los conceptos pendientes por pagar.
-
Liquidación anual: Es el resumen y cierre contable de los ingresos, retenciones y beneficios de un trabajador durante todo el año.
-
Jornada laboral: Es el tiempo que un trabajador dedica al trabajo en un día o semana, ya sea 4 horas diarias o 9 horas.
-
Cese: Es la terminación de la relación laboral entre el trabajador y la empresa.
-
Empleado: Es la persona que labora dentro de una empresa.
6.Anexos
Módulos para validar una correcta creación masiva de programación de rutas ● Módulo Liquidación ERP: https://capacitacion.shalom.com.pe/app/liquidacion ● Módulo de liquidación sitio web:
https://capacitacion.shalom.com.pe/liquidaciones-shalom?new=1 ● Módulo Liquidación anual:
https://capacitacion.shalom.com.pe/app/liquidaciones-anual
● Módulo Empleado: https://capacitacion.shalom.com.pe/app/employee
No hay comentarios para mostrar
No hay comentarios para mostrar