DESCARGO DE POLICIA MINISTERIO PÚBLICO PODER JUDICIAL
DESCARGO DE POLICíA MINISTERIO
PÚBLICO PODER JUDICIAL
10/12/2025
Versión 1.0
Queda prohibido cualquier tipo de explotación y, en particular, la reproducción, distribución, comunicación pública y/o transformación, total o parcial, por cualquier medio, de este documento sin el previo consentimiento expreso y por escrito a overskull.
HOJA DE CONTROL
Organismo
Área de QA
Proyecto
Erp o Empresarial - ERP y Empresarial
Aprobado por
Fecha de versión
10/12/2025
Número total de páginas
INDICE
-
Introducción
1.1. Objetivo
1.2. Alcance -
Roles y Permisos
-
Reglas del Sistema
-
Flujo de Solicitud
4.1. Acceso al Módulo
4.2. Creación de Registro
4.3. Campos Obligatorios y Validaciones
4.4. Gestión de Estados del Registro
- No Leído
- Revisado
- Fuera de Plazo
- Presentado
- Presentado Fuera de Plazo
- Reabierto
4.5. Cambio de Estado según Fecha de Descargo -
Glosario
-
Anexos
6.1. Enlace al Módulo ERP
1. INTRODUCCIÓN
1.1. Objetivo
Aplicable a:
Este documento sirve como guía oficial para los colaboradores encargados de la creación de registros en el apartado Descargo De Policía Ministerio Publico Poder Judicial dentro del ERP.
El objetivo principal es facilitar el uso correcto del apartado teniendo en cuenta los flujos para considerar en cada registro
1.2. Alcance
Este documento aplica a todo personal administrativo involucrado en la gestión de descargos. El alcance encierra desde los roles que cuentan con permiso, el apartado en general, la creación de un registro nuevo, junto a el flujo correcto para el cambio de estados de cada registro.
2. ROLES Y PERMISOS
Para todos los módulos los roles necesarios son Administrador del sistema, Usuario Legal, Usuario área legal y Auditor.
3. REGLAS DEL SISTEMA
Es necesario contar con el rol “Usuario área legal” para poder cambiar del estado No leído → Revisado, y proseguir con los siguientes estados
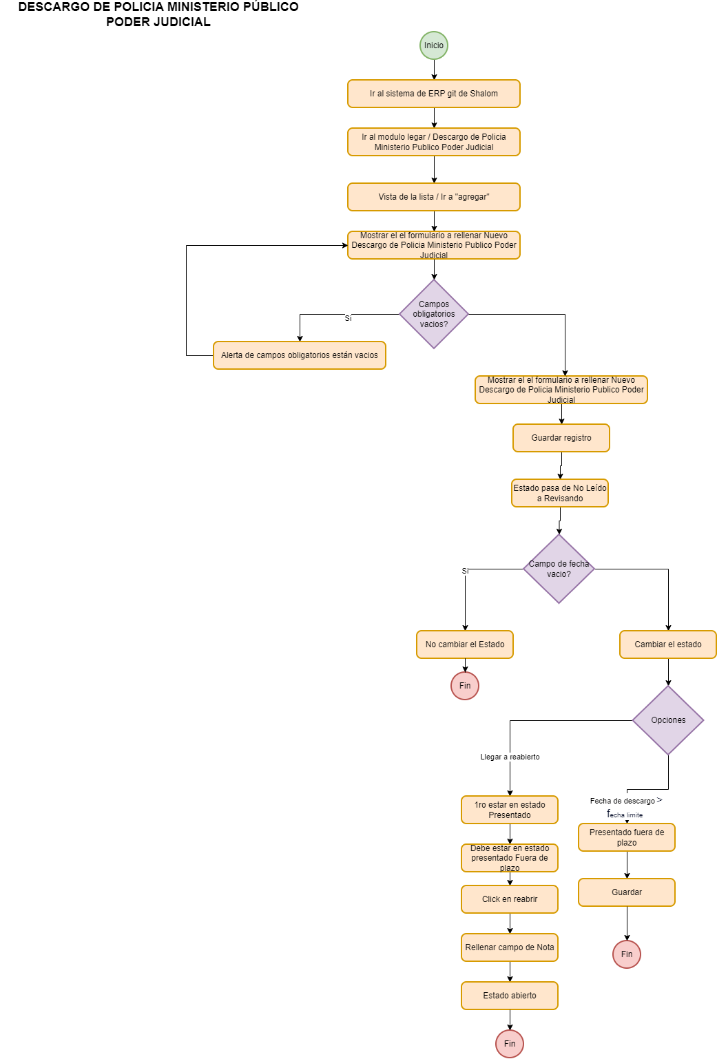
4. FLUJO DE SOLICITUD
Ruta del sistema:
https://erp-git-prod.shalom.com.pe/app/descargo-de-policia-ministerio-publico-poder-judicial
Procedimiento:
1. Ingresar al modulo
2. Nos dirigimos al botón “Agregar Descargo de Policía Ministerio Publico Poder Judicial”
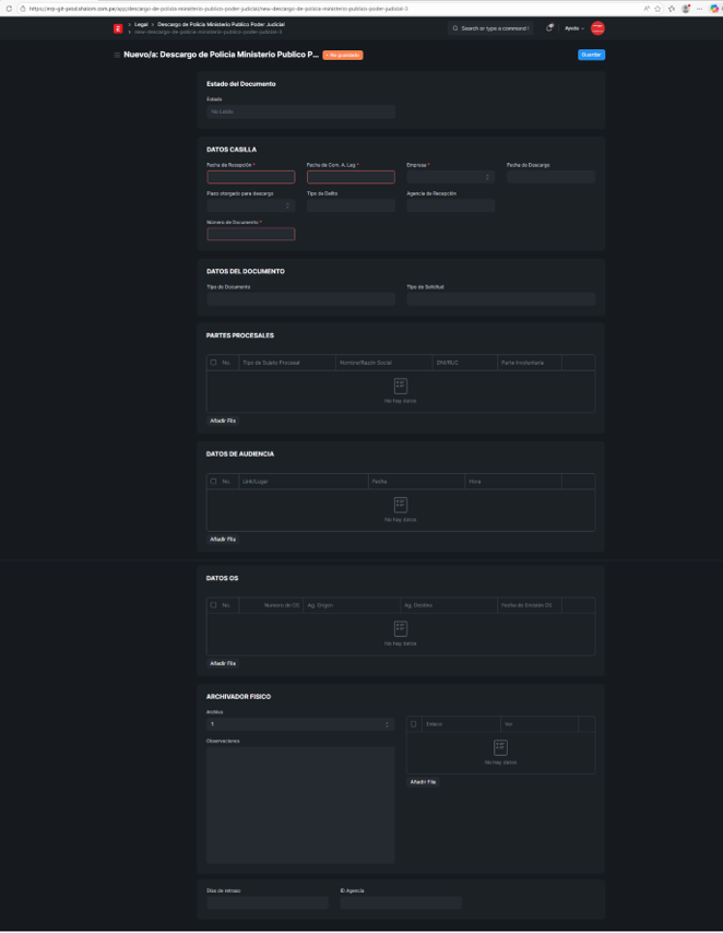
3. Se nos muestra el Doctype con 7 apartados los cuales los primeros dos son de tipo obligatorio (Estado del Documento y Datos Casilla) y los restantes de tipo informativo, (Datos Del Documento, Partes Procesales, Datos De Audiencia, Datos Os, Archivador Físico.
4. Para poder generar un registro en este apartado se debe de llenar los campos obligatorios, y validaciones que se muestren al darle al botón guardar
● Por parte del flujo un punto a resaltar es el campo “Fecha Límite de Descargo”
o Fecha Límite de Descargo → Obligatorio → Este campo aparece al haber seleccionado la fecha de recepción y el Plazo otorgado para descargo
▪ Esta fecha se calcula teniendo en cuenta y considerando como día #1 el día siguiente de la fecha de recepción, solo los días hábiles, es decir:
o NO SÁBADOS
o NO DOMINGOS
o NO FERIADOS
▪ Ejemplo: Se selecciona como “fecha de recepción” el día 10-12-2025 y como “Plazo otorgado para descargo” el valor de 3 días de plazo, se empieza con el conteo desde el día 11-12-2025 (1) siendo el primer día, 12-12-2025 (2), 13-12-2025 (No se cuenta - sábado), 14-12-2025 (No se cuenta-Domingo), 15-12-2025 (3), mostrando esta fecha en el campo “Fecha Límite de Descargo”
5. Procedemos a guardar el registro que se ha completado
NOTA: AL GUARDAR UN REGISTRO HAY QUE TENER EN CUENTA QUE EL ESTADO PASA DE “NO LEÍDO” A “REVISADO”
6. Al guardar de manera inicial se muestra en estado “no leído”
7. Al ingresar nuevamente al registro con el rol “usuario Área Legal” y se cambia de estado a revisado
NOTA: Se recomienda no llenar el campo fecha de descargo desde la creación del registro – Ya que al realizar el QA de una tarea relacionada se quedo como recomendación que este campo aparezca después de hacer el guardado del nuevo registro, ya que al ser llenado al inicio se queda el estado del registro en “No leido” y no cambia según el flujo
8. Para el registro de este apartado existen 4 estados apartes de “No leído” y “Revisado”:
▪ Fuera de plazo → La fecha límite de descargo es menor a la fecha actual
▪ Presentado Fuera de Plazo → La fecha de descargo es mayor a la fecha de límite de descargo
▪ Presentado → La fecha de descargo esta en dentro del fecha limite de descargo
▪ Reabierto → Cuando paso por el estado Presentado o Presentado Fuera de Plazo y se le da como acción a “Re-abrir”
● DE NO HABERSE LLENADO EL CAMPO DE FECHA DE DESCARGO EL CAMBIO DE ESTADO NO SE DARA
9. Para que se cumpla el flujo para llegar a Presentado Fuera de plazo
9.1. La fecha de descargo es mayor a Fecha Limite de Descargo
9.2. Se cambio de estado correctamente a Presentado Fuera de Plazo
10. Para que se cumpla el flujo para llegar a Presentado
10.1. La fecha debe estar dentro del plazo de Fecha Límite de Descargo
11. Para que se cumpla el flujo para llegar a Reabierto
11.1. Debe estar en estado Presentado
1.1.2. Debe estar en estado Presentado Fuera de Plazo
1.1.2.1. Al darle al botón Re-abrir se abre un campo para agregar una nota
1.1.2.2. Al darle al botón reabrir podemos observar que se re-abrio correctamente
12.Para que se cumpla el flujo de para llegar a Fuera de plazo, la fecha actual debe ser mayor a la fecha límite de descargo.
NOTA: En este caso se queda en no leído ya que en una tarea anterior se pidió que este estado ser actualice únicamente al ejecutar un servicio

5. GLOSARIO
▪ Descargo: Es el derecho y el acto de presentar tu versión de los hechos, explicaciones, argumentos y pruebas para defenderte de una acusación.
▪ Fuera de plazo: Se refiere a la presentación de tu defensa (argumentos y pruebas) después de que ha vencido el tiempo límite establecido por la ley o la entidad
6. ANEXOS
ERP/ Descargo de Policía Ministerio Publico Poder Judicial:
https://erp-git-prod.shalom.com.pe/app/descargo-de-policia-ministerio-publico-poder-judicial

















No hay comentarios para mostrar
No hay comentarios para mostrar