REGISTRO DE ASISTENCIA EN EL ERP
Registro de Asistencia en el ERP
03/09/2025 Versión 0.1
Queda prohibido cualquier tipo de explotación y, en particular, la reproducción, distribución, comunicación pública y/o transformación, total o parcial, por cualquier medio, de este documento sin el previo consentimiento expreso y por escrito a overskull.
ÍNDICE
-
INTRODUCCIÓN 4
-
Objetivo 4
-
Alcance 4
-
Roles y Permisos 4
-
Reglas del Sistema 4
-
Flujo de Asistencia 5
-
App Familia 5
-
Formato de Asistencias 7
-
Biométrico 8
-
Módulo de Asistencias 9
-
Nuevo Formato de Asistencias 12
-
Glosario 16
-
Anexos 16
HOJA DE CONTROL
Organismo
Área de QA
Proyecto
Erp
Aprobado por
Fecha de versión
03/09/2025
Número total de páginas
1. Introducción
1.1. Objetivo
Registrar, controlar y monitorear de manera eficiente la asistencia del personal/usuarios, con el fin de garantizar la puntualidad, identificar ausencias y generar reportes que contribuyan a una adecuada gestión del tiempo y recursos humanos.
1.2. Alcance
El módulo de asistencias aplica al registro, control y edición de marcaciones de los empleados dentro del ERP, la App Shalom Familia y el sitio web de encargados. Permite validar asistencias, gestionar horarios, días de descanso y licencias, asegurando una correcta sincronización entre plataformas.
2. Roles y Permisos
Dicho módulo es visible y editable para los roles que se les asigne.
3. Reglas del Sistema
-
Campos Obligatorios: Para realiza la creación de asistencias es necesario tener en cuenta el conjunto de campos obligatorios
-
Campo fecha : Hora en la que se realizará el registro.
-
Empleado: El cargo del postulante.
-
Estado: Estado en el que se encuentra el empleado.
-
Marcaciones: Desde inicio a fin.
-
Control de Validación : Verificar el estado de las marcaciones para continuar el proceso.
-
Validación de Asistencias: Verificar que el postulante cumpla con las marcaciones.
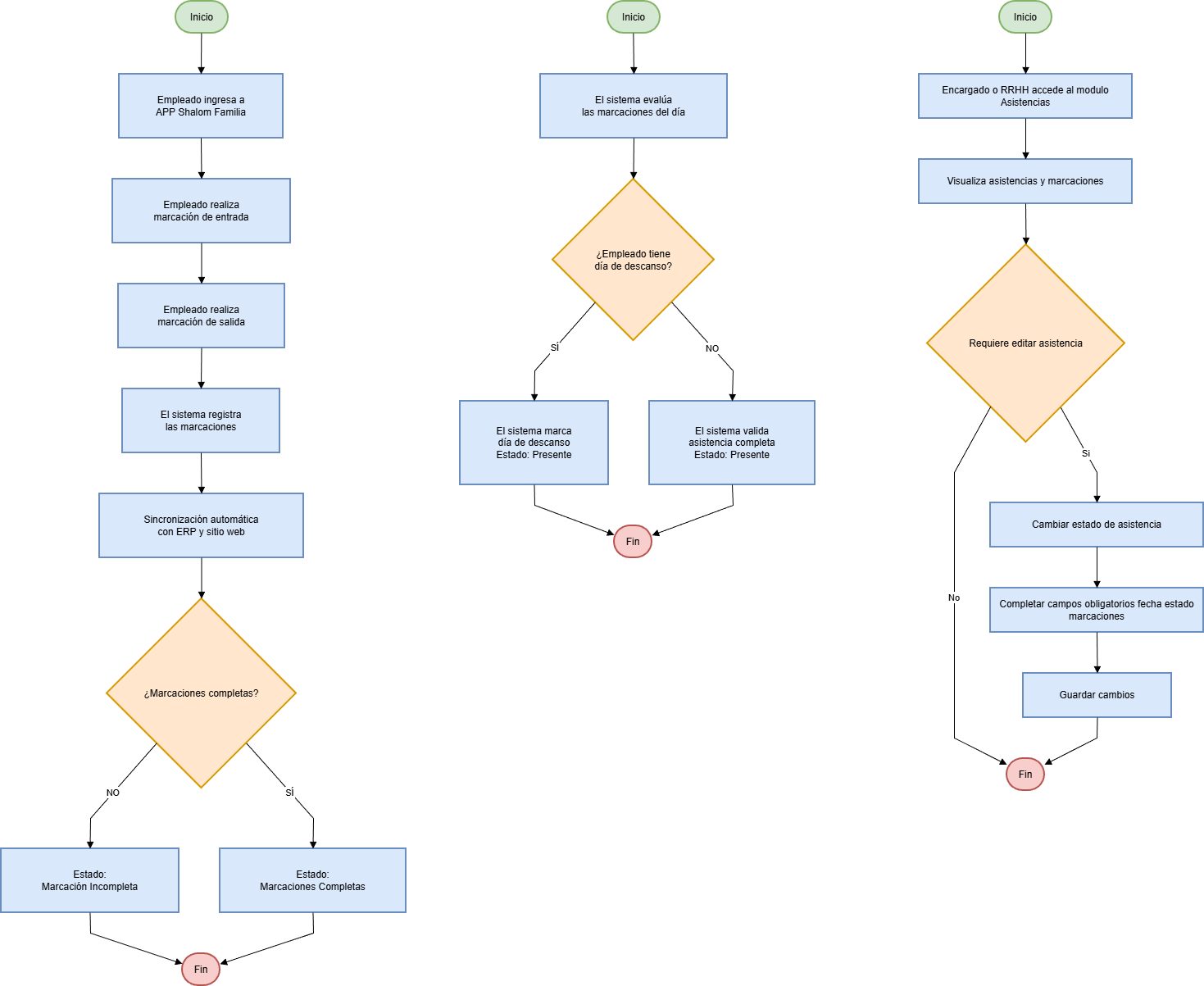
4. Flujo de Asistencia

4.1. App Familia
4.1.1. Se ingresa a la APP FAMILIA se muestra el proceso para ingresar al apartado de asistencia.
4.1.2. Para tener una asistencia se debe realizar desde marcaciones.
Para esto se puede visualizar en este apartado.
4.2. Formato de Asistencias
Se puede visualizar el apartado asistencias desde Ver sitio Web => Formato Planillas
=> Asistencias y marcaciones
En primera instancia, para poder registrar una asistencia en el ERP nos dirigimos a HR -> Empleado -> Asistencias. En este apartado, nos fijaremos los estados existentes para las marcaciones de los empleados. Entre ellos tenemos: Presente, Ausente, De Licencia, Medio día, Trabajar desde casa, DM observado y Marcación incompleta. Cabe recalcar, que el estado Licencia cuenta con las siguientes opciones: Vacaciones, vacaciones compradas, subsidio por accidente, subsidio por maternidad, subsidio por enfermedad, descanso médico, licencia por fallecimiento, licencia por paternidad, licencia sin goce, compensatorio y licencia con goce. Los detalles para solicitarlo y contabilizarlo son a través de solicitudes de vacaciones y solicitudes tipo de licencia.
Para que nosotros podamos editar una asistencia, vamos a dar click en un empleado y podemos marcar su estado actual por otro que se requiera cambiar. Por ejemplo, este empleado estuvo ausente, le vamos a cambiar a estado Presente.
Para que nosotros podamos cambiarle a otro estado, es necesario completar los campos que nos aparecerán, en este caso, para cambiar a estado presente nos aparecerá un campo para registrar las marcaciones.
Le damos click a completar y nos saldrá el siguiente mensaje.
En segunda instancia, como encargado de agencia, tendremos disponible la siguiente vista para editar las marcaciones de los empleados.
En primer lugar, para hacer el registro de asistencia, es esencial ser empleado de Shalom, para empezar, como empleado, debo de marcar mis marcaciones del día desde el APP SHALOM FAMILIA, de tal manera que este se vea reflejado en el ERP y en el sitio web de encargados de agencia.
-
Usaremos de prueba el siguiente empleado, observamos que en el ERP sale como ausente.
-
Y en el sitio web aparecerá que aún no ha realizado sus marcaciones.
-
Ahora, como empleado, voy al aplicativo APP SHALOM FAMILIA y realizo mis respectivas marcaciones.
-
Después de ello, como encargado de agencia, podré visualizar que el empleado sí ha realizado su marcación de entrada.
Si el empleado tuviera un día de descanso, el proceso sería el siguiente. En el ERP, en el apartado empleado, podremos visualizar el día de descanso.
En este caso, se marcará automáticamente el día de descanso y el estado será presente.
Se visualiza al empleado presente cuando haya completado todas sus marcaciones.
-
ERP
En registro de empleado podremos observar sus marcaciones del día de hoy.
-
Sitio web
4.3. Módulo de Asistencias
4.3.1. En este apartado se pueden crear Asistencia.
Se tiene en cuenta que cuando se ingresa se muestran las asistencias que tiene el empleado en este caso aun teniendo el estado de “En licencia” capta la asistencia.
En el aplicativo se muestran esas asistencias, con los permisos por licencia.
4.3.2. Para registrar una asistencia en el ERP se hace lo siguiente. Se presiona el botón de agregar asistencia.
Se tiene en cuenta la Fecha de la Asistencia y el estado.
Para el estado se tiene en cuenta que hay varios que se van clasificando en el app.
Se hace una prueba creando varias asistencias para que se clasifiquen en el aplicativo.
VISTA DEL ERP
VISTA EN EL APP FAMILIA

4.4. Nuevo Formato de Asistencias
4.4.1. Se ingresa y se tiene la interfaz de lista de inicio.
Se filtra por la fecha de 01 de septiembre y 31 de septiembre en este caso se usa el usuario anterior y se visualizan las mismas marcaciones.
Ahora para hacer realizar la edición masiva se selecciona a un empleado.
En este caso se tienen dos opciones: Día de Descanso y Horario.
Si se selecciona Horario se le puede cambiar al empleado el horario del día.
Con la segunda opción Día de descanso se editan los descansos del mes.
Al momento de guardar aparece el mensaje de que se realizó de forma exitosa.
Se cambia conforme tu coloques.
5. Glosario
-
Marcaciones: Registro de inicio a fin del horario de trabajo en base al tipo de jornada establecida.
-
Encargado de agencia: Persona encargada de editar las marcaciones en el sitio web solo de sus empleados de agencia.
-
HR: Área de Recursos Humanos
-
Asistencias: Marcaciones en general generadas por días, permite un mejor control de sus asistencias.
6. Anexos
Módulos para validar una correcta creación masiva de programación de rutas
● Nuevo formato de asistencias https://erp-git-prod.shalom.com.pe/asistencias#/lista



No hay comentarios para mostrar
No hay comentarios para mostrar