SUPERVICION DE ALMACEN EN EL NUEVO PUNTO DE VENTA
SUPERVICION DE ALMACEN EN EL NUEVO PUNTO DE VENTA
22/12/2025 Versión 0.1
Queda prohibido cualquier tipo de explotación y, en particular, la reproducción, distribución, comunicación pública y/o transformación, total o parcial, por cualquier medio, de este documento sin el previo consentimiento expreso y por escrito a Overskull.
INDICE
-
Acceso y Creación de Supervisión
2.1. Ingreso a Tienda y Reporte de Ventas
2.2. Nueva Supervisión de Almacén
2.3. Carga de Productos y Stock -
Estados de la Supervisión
3.1. BORRADOR
3.2. VALIDADO
3.3. CON ERRORES -
Reconciliación de Inventarios
4.1. Generación y Validación
4.2. Roles Autorizados -
Facturación y Reconocimiento de Deuda
5.1. Tipos de Pago: Efectivo y Planilla
5.2. Comprobante de Venta
5.3. Reconocimiento de Deuda -
Notas y Consideraciones Finales
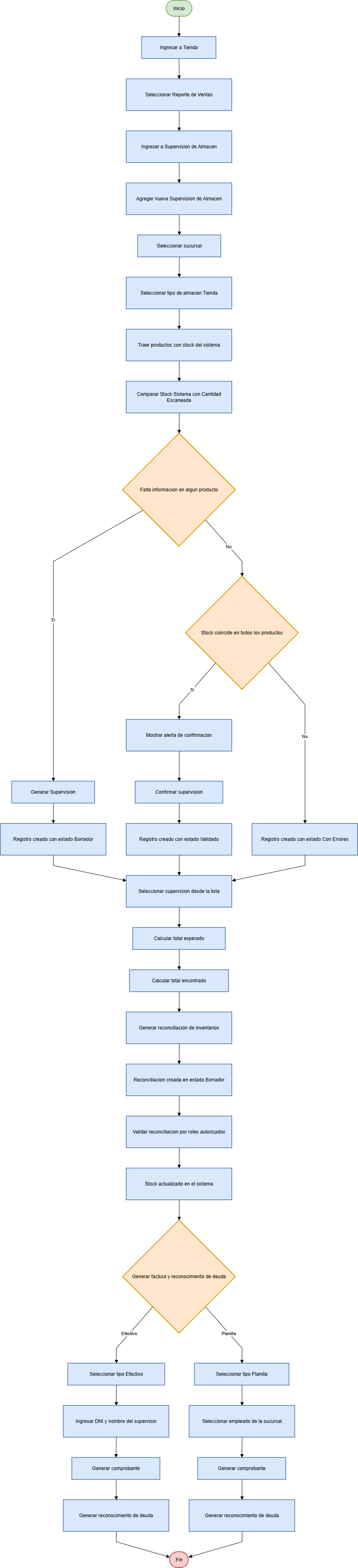
ingresamos a Tienda
damos al botón verde Reporte de Ventas
damos a Supervisión de Almacén
agregamos una nueva Supervisión de Almacén
seleccionamos nuestra sucursal y tipo de almacén tipo tienda
para empezar con la supervisión damos al siguiente icono para que traiga todos los productos del almacén con su stock actual en el sistema
Proceso de Supervisión - BORRADOR
La supervisión en una fila falta información en "Stock Sistema" - "Cantidad Escaneada" y se da click al botón "Generar Supervisión Almacén", se añade directamente en la tabla con estado BORRADOR.
Proceso de Supervisión - VALIDADO
La supervisión en ambas columnas coinciden "Stock Sistema" - "Cantidad Escaneada" y se da click al botón "Generar Supervisión Almacén" figura la siguiente alerta "Al completar este registro de supervisión de almacén, usted certifica que la información proporcionada es veraz. Proporcionar datos falsos puede resultar en sanciones disciplinarias , según las políticas de la empresa." damos a si y se añade en la tabla con estado VALIDADO.
Proceso de Supervisión - CON ERRORES
La supervisión en ambas columnas no coinciden "Stock Sistema" - "Cantidad Escaneada" y se clic al botón "Generar Supervisión Almacén" figura la siguiente alerta "Al completar este registro de supervisión de almacén, usted certifica que la información proporcionada es veraz. Proporcionar datos falsos puede resultar en sanciones disciplinarias , según las políticas de la empresa." Le damos al botón SI -> figura la alerta que supervisión exitosa y se mandara a la tabla lista.
Cuando se envié a la lista la información, si el usuario le da click a la fila seleccionada de la supervisión, se muestra la información de la supervisión pero no sin poder editar los datos, aparecerá las siguientes opciones.
-
- Campo Total Esperado = es la suman total de todas las filas de la tabla supervisión como ejemplo tomaremos la fila PAQUETE L el cual en la columna Stock Sistema tiene una cantidad de 56 productos y el precio en la venta es de 4 soles (https://recursos-humanos-erp.shalom.com.pe/app/item-price/view/list) lo cual seria 56 * 4 = 224 y así sucesiva mente con las filas para obtener el campo total esperado
- Campo Total Encontrado =es la suman total de todas las filas de la tabla supervisión como ejemplo tomaremos la fila PAQUETE M el cual en la columna Cantidad Escaneada tiene una cantidad de 64 productos y el precio en la venta es de 3.50 soles (https://recursos-humanos-erp.shalom.com.pe/app/item-price/view/list) lo cual seria 64 * 3.50 = 224 y así sucesiva mente con las filas para obtener el campo total esperado
GENERAR RECONCILIACION
Botón "Reconciliación de inventarios", dicho botón genera una reconciliación
La reconciliación jala la información de las filas de la supervisión de almacén que se encontraron en la columna "CANTIDAD ESCANEADA", Esta información va para el ERP al modulo (https://recursos-humanos-erp.shalom.com.pe/app/stock-reconciliation) este documento se encontrara en estado BORRADOR.
en el campo "Categoría Reconciliación" agregamos la opción "Tienda", solo nos traerá los productos que tiene una cantidad mayor encontrada al Stock Sistemas.
Los únicos roles que podrán validar esta Reconciliación de inventario son los roles Almacén encargado, Usuario Almacén y Gerente de almacén.
NOTA: Una vez validada el stock del producto se actualizara a la nueva cantidad
CREAR FACTURA Y RECONOCIMIENTO DE DEUDA
generamos su factura por los productos que no se encontraron en stock del sistema
Cuando la agencia no es concesionaria se tendrá dos opciones a escoger, tipo EFECTIVO y tipo PLANILLA
cuando la agencia es concesionaria solo aparecerá el tipo EFECTIVO
EFECTIVO
Cuando realizamos con tipo Efectivo el empleado que genera la supervisión tiene que digitar manualmente el DNI y el nombre del supervisor
PLANILLA
Cuando seleccionamos tipo planilla solo podremos escoger por empleado de la sucursal donde se esta haciendo la supervisión, se genera una comprobante y su reconocimiento de deuda.
- COMPROBANTE
solo toma los productos donde faltaban cantidad
la venta se podrá visualizar desde apartado reporte de venta
NOTA: Cuando se genera una venta con comprobante de prueba, obligatoriamente se tiene que anular la venta hasta que se genera su nota de crédito anulando el comprobante de la venta.
- RECONOCIMIENTO DE DEUDA
Al empleado seleccionado se le genera su reconocimiento de deuda con el monto exacto que esta en el comprobante


























No hay comentarios para mostrar
No hay comentarios para mostrar