DOCTYPE SUNAT
DOCTYPE SUNAT
23/12/2025
Versión 0.2
Queda prohibido cualquier tipo de explotación y, en particular, la reproducción, distribución, comunicación pública y/o transformación, total o parcial, por cualquier medio, de este documento sin el previo consentimiento expreso y por escrito a overskull.
ÍNDICE
4.2 Creación de Registro de Egreso 5
1.Introducción
Este documento describe de manera sencilla y detallada los pasos que debe seguir para ingresar un nuevo documento en SUNAT, para poder realizar la solicitud.
1.1.Objetivo
Establecer un proceso claro y ordenado para la creación de un documento de SUNAT.
2.2.Alcance
En erp git cuando se ingresa a la página con los permisos necesarios y se selecciona crear nuevo documento SUNAT.
2.Roles y Permisos
-
Para ingresar a registrar un nuevo viaje son necesarias las credenciales de usuario.
-
La página:
https://erp-git-prod.shalom.com.pe/app/documentos-sunat
-
Auditor
-
Usuario Legal
-
Solicitud contrato
-
Administrativo Legal
3.Reglas del Sistema
● Campos Obligatorios: Para realizar la programación de un nuevo viaje es necesario contar con los siguientes datos.
-
Fecha de comunico A. Legal: se da de manera automática.
-
Responsable del Área Legal : El encargado de área.
-
Empresa : Seleccionar la empresa
-
Fecha de recepción : Fecha en la que se recweepciona
-
Plazo otorgado para descargar : Seleccionar entre 3, 5, 10, 15, 25, 30.
-
Entidad que incauta : Seleccionar entre policia y SUNAT.
-
Garita de control : Seleccionar que garita.
-
Motivo de incautación : Seleccionar el motivo.
-
Forma de Incautación : Seleccionar entre placa y agencia.
-
Fecha de incautación : Fecha cuando ocurrió la incautación.
-
Intendencia que solicita información : Se selecciona la sede.
-
Motivo de la solicitud : Se selecciona el motivo de la solicitud.
Tipo de documento : Se selecciona entre carta, notificación, requisito.
-
Número de documento : Se escribe el número de documento.
-
Fecha del descargo : Fecha del descargo.
-
Vía de descarga : Se selecciona la vía de descarga.
-
Número de expediente : Se escribe el número de expediente.
-
Año : El año del documento.
4.Flujo del registro
4.1.Acceso al Módulo
-
Legal=> SUNAT
-
Campos obligatorios: Fecha de comunico A. Legal, Responsable del Área Legal, El encargado de área, Empresa, Fecha de recepción, Plazo otorgado para descargar, Entidad que incauta, Garita de control, Motivo de incautación, Forma de Incautación, Fecha de incautación, Intendencia que solicita información, Motivo de la solicitud, Tipo de documento, Número de documento, Fecha del descargo, Vía de descarga, Número de expediente,Año.
4.2.Creación de Registro de Egreso
Al ingresar al módulo de registro de documentos en SUNAT podemos ver que se debe rellenar con la fecha.
En Fecha de comunico A. Legal se rellena de manera automática.
En Responsable del Área Legal se procede a llenar el encargado de área.
En Empresa se procede a seleccionar la empresa
En Fecha de recepción Fecha en la que se recepciona
En Plazo otorgado para descargar se selecciona entre 3, 5, 10, 15, 25, 30 de plazo.
En la Entidad que incauta se selecciona entre policía y SUNAT.
En la Garita de control se selecciona la garita.
En Motivo de incautación se selecciona el motivo.
En Forma de Incautación se selecciona entre placa y agencia.
En Fecha de incautación se selecciona la fecha cuando ocurrió la incautación.
En la Intendencia que solicita información se selecciona la sede.
En Motivo de la solicitud se selecciona el motivo de la solicitud.
En Tipo de documento se selecciona entre carta, notificación, requisito.
En Número de documento se escribe el número de documento.
En Fecha del descargo se selecciona la fecha del descargo.
En Vía de descarga se selecciona la vía de descarga.
En Número de expediente se escribe el número de expediente.
En Año se escriben año del documento.
-
Seleccionar el plazo para descargar.
-
Seleccionar la empresa.
-
En datos de la incautación
-
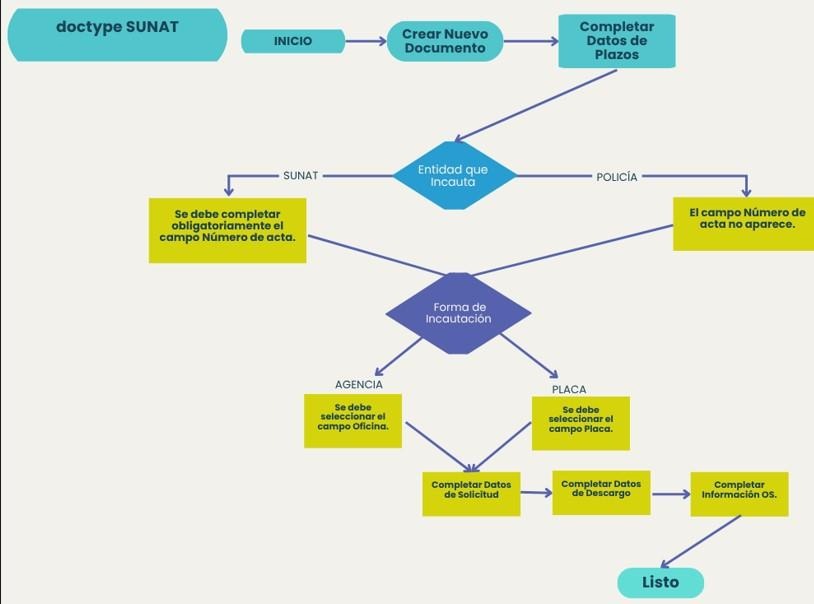
Se selecciona la entidad que incauta
-
Según que opción se seleccione automáticamente aparecerá el tipo de acta de incautación.
-
Si se selecciona SUNAT aparecerá el apartado de Número de acta.
-
Si se selecciona POLICÍA no aparecerá el apartado de Número de acta.
-
Si se selecciona AGENCIA aparecerá el apartado de oficina.
-
Si se selecciona PLACA aparecerá el apartado de placa para seleccionar la placa.
-
Se selecciona la garita de control
-
Se selecciona la fecha
-
Se selecciona la forma de incautación
-
Se selecciona la oficina
-
En datos de la solicitud
-
En incidencia que solicita información.
-
En motivo de la solicitud.
-
En tipo de documento.
-
En datos del descargo.
-
Selecciona fecha del descargo.
-
Selecciona la vía de descarga.
-
Selecciona el año del descargo.
-
Información OS.
-
Se escribe la información OS.
4.3.Reabrir un documento
-
Se procede a seleccionar reabrir.
-
Luego se mostrará el documento con estado reabierto.
procede a seleccionar entre los tipos de documentos sancionadores.
- ETAPA SANCIONADORA ANTIGUA
-
Se procede a seleccionar entre los tipos de descargo presentado.
-
Se selecciona la Fecha límite de descarga 2da etapa.
selecciona la Fecha de descargo 2da etapa.
-
Se selecciona la decisión INI.
-
Se selecciona entre el tipo de sanciones.
selecciona la fecha límite de apelación.
-
Se selecciona la fecha de apelación.
-
Se escribe el monto.
Cuando se selecciona incautación vehicular,no aparece otro apartado.
-
Cuando se selecciona la multa se debe escribir en moneda y en monto, donde también se puede seleccionar por el tipo de moneda.
-
Cuando se selecciona conductor de suspensión se debe seleccionar el plazo.
Cuando se selecciona conductor de suspensión, multa, incautación vehicular se debe de seleccionar el plazo.
-
Cuando se intenta registrar con un monto negativo sale la alerta
- ETAPA SANCIONADORA (NUEVA)
Añades una nueva fila y completas ambas filas, tipo de documento sancionador, numero documento , tipo de descargar presentada, fecha limite de descargo, fecha de descargo 2.
Marcar si es incahutacion vehicular, multa, suspension conductor, plaza afectada, moneda, monto, plazo (editable)
4.4.Tribunal Fiscal
-
Se selecciona entre Documento Tributario Fiscal.
-
Se selecciona entre el tipo de Distorsión TF.
-
Se selecciona Audiencia.
-
Se selecciona la fecha de audiencia.
-
Se selecciona la hora de la audiencia.
-
En la sección nota el campo aparecerá cuando se haga clic en "Reabrir" por primera vez debe ser obligatorio para que pase al siguiente estado
-
Los permisos
5.Flujo
6. Anexos
Para llegar al doctype
● Creación del nuevo documento: https://erp-git-prod.shalom.com.pe/app/documentos-sunat


No hay comentarios para mostrar
No hay comentarios para mostrar