APARTADO DE ASISTENCIAS
APARTADO ASISTENCIAS
24/06/2025
Versión 0.1
Queda prohibido cualquier tipo de explotación y, en particular, la reproducción, distribución, comunicación pública y/o transformación, total o parcial, por cualquier medio, de este documento sin el previo consentimiento expreso y por escrito a overskull.
ÍNDICE
4.3. Registro de “Asistencias”: 9
1.Introducción
1.1Objetivo
Registrar, controlar y monitorear de manera eficiente la asistencia del personal/usuarios, con el fin de garantizar la puntualidad, identificar ausencias y generar reportes que contribuyan a una adecuada gestión del tiempo y recursos humanos.
1.2Alcance
En el módulo de HR => Empleado => Asistencias
Por otro más sencillo, desde la barra de búsqueda => Asistencias
En el módulo de Ver sitio Web => Formato Planillas => Asistencias y marcaciones
2.Roles y Permisos
Dicho módulo es visible y editable para los roles que se les asigne, en el ERP es para el área de Recursos Humanos y Sistemas y desde Sitio Web - Capacitación solo los encargados de agencias y supervisores.
3.Reglas del Sistema
-
Campos Obligatorios: Para realiza la creación de asistencias es necesario tener en cuenta el conjunto de campos obligatorios
-
Campo fecha : Hora en la que se realizará el registro.
-
Empleado: El cargo del postulante.
-
Estado: Estado en el que se encuentra el empleado.
-
Marcaciones: Desde inicio a fin.
-
-
Control de Validación : Verificar el estado de las marcaciones para continuar el proceso.
-
Validación de Asistencias: Verificar que el postulante cumpla con las marcaciones.
-
-
4.Flujo de Solicitud

4.1Acceso al formulario
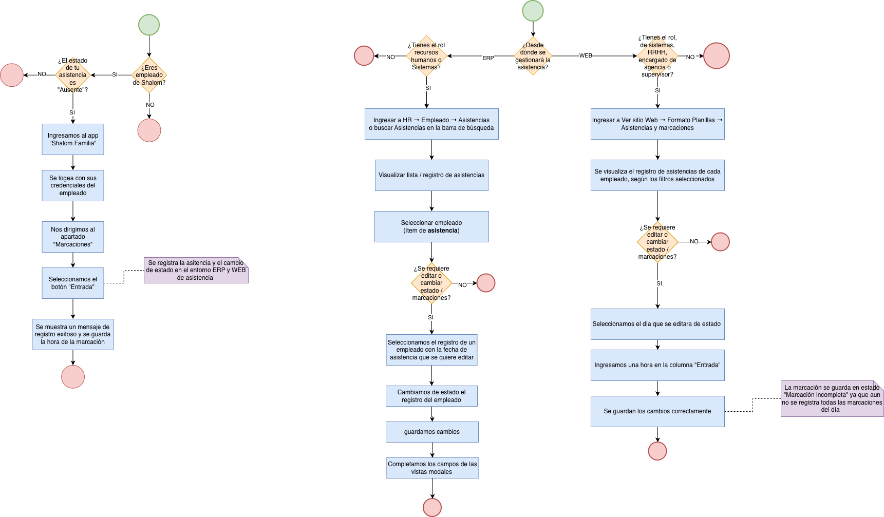
Primero, ingresamos al apartado Empleado donde observaremos la lista de empleados, al darle click a cualquier empleado, nos mostrará el botón de asistencias.
● En Empleado -> Asistencias
Posterior a ello podremos visualizar el apartado de asistencias.
Por otro lado, también se puede visualizar el apartado asistencias desde Ver sitio
Web => Formato Planillas => Asistencias y marcaciones

4.2.Opciones disponibles
En primera instancia, para poder registrar una asistencia en el ERP nos dirigimos a HR -> Empleado -> Asistencias. En este apartado, nos fijaremos los estados existentes para las marcaciones de los empleados. Entre ellos tenemos: Presente, Ausente, De Licencia, Medio día, Trabajar desde casa, DM observado y Marcación incompleta. Cabe recalcar, que el estado Licencia cuenta con las siguientes opciones: Vacaciones, vacaciones compradas, subsidio por accidente, subsidio por maternidad, subsidio por enfermedad, descanso médico, licencia por fallecimiento, licencia por paternidad, licencia sin goce, compensatorio y licencia con goce. Los detalles para solicitarlo y contabilizarlo son a través de solicitudes de vacaciones y solicitudes tipo de licencia.
Para que nosotros podamos editar una asistencia, vamos a dar click en un empleado y podemos marcar su estado actual por otro que se requiera cambiar. Por ejemplo, este empleado estuvo ausente, le vamos a cambiar a estado Presente.
Para que nosotros podamos cambiarle a otro estado, es necesario completar los campos que nos aparecerán, en este caso, para cambiar a estado presente nos aparecerá un campo para registrar las marcaciones.
Le damos click a completar y nos saldrá el siguiente mensaje.
En segunda instancia, como encargado de agencia, tendremos disponible la siguiente vista para editar las marcaciones de los empleados.
4.3.Registro de “Asistencias”:
En primer lugar, para hacer el registro de asistencia, es esencial ser empleado de Shalom, para empezar, como empleado, debo de marcar mis marcaciones del día
desde el APP SHALOM FAMILIA, de tal manera que este se vea reflejado en el ERP y en el sitio web de encargados de agencia.
-
Usaremos de prueba el siguiente empleado, observamos que en el ERP sale como ausente.
-
Y en el sitio web aparecerá que aún no ha realizado sus marcaciones.
-
Ahora, como empleado, voy al aplicativo APP SHALOM FAMILIA y realizo mis respectivas marcaciones.
-
Después de ello, como encargado de agencia, podré visualizar que el empleado sí ha realizado su marcación de entrada.
Si el empleado tuviera un día de descanso, el proceso sería el siguiente. En el ERP, en el apartado empleado, podremos visualizar el día de descanso.
En este caso, se marcará automáticamente el día de descanso y el estado será presente.
4.4.Envío
Se visualiza al empleado presente cuando haya completado todas sus marcaciones.
-
ERP
En registro de empleado podremos observar sus marcaciones del día de hoy.
-
Sitio web
-
APP SHALOM FAMILIA
4.5.Vista del ítem
Registro de las marcaciones del empleado
5.Glosario
-
Marcaciones: Registro de inicio a fin del horario de trabajo en base al tipo de jornada establecida.
-
Encargado de agencia: Persona encargada de editar las marcaciones en el sitio web solo de sus empleados de agencia.
-
HR: Área de Recursos Humanos
-
Asistencias: Marcaciones en general generadas por días, permite un mejor control de sus asistencias.
6.Anexos
Módulos para validar una correcta creación masiva de programación de rutas
-
Módulo Asistencias ERP: https://capacitacion.shalom.com.pe/app/attendance
-
Módulo Asistencias Sitio web: https://capacitacion.shalom.com.pe/formatos
-
Módulo Registro de empleado: https://capacitacion.shalom.com.pe/app/employee-checkin/view/list
-
Módulo Empleado: https://capacitacion.shalom.com.pe/app/employee
No hay comentarios para mostrar
No hay comentarios para mostrar