REGISTRO DE VENTA DESDE EL PUNTO DE VENTA

REGISTRO DE VENTAS DESDE EL "PUNTO DE VENTA"
10/06/2025
Versión 0.1
Queda prohibido cualquier tipo de explotación y, en particular, la reproducción, distribución, comunicación pública y/o transformación, total o parcial, por cualquier medio, de este documento sin el previo consentimiento expreso y por escrito a overskull.
ÍNDICE
Documentación: Registro de Venta - Factura POS 3
Versión: 1.0
Fecha: 10-06-2025
Autor: Área de QA 3
4. Flujo de Registro (para flujograma) 4
1. Acceso al POS
Menú: Ventas → Punto de Venta 4
2. Agregar productos
Clic en el “Producto” → confirmar cantidad→verificar y continuar 4
3. Aplica descuentos (si aplica)-En caso de ventas por cantidades mayores 5
4. Elegir tipo de comprobante
Boleta o Factura (según RUC/DNI/CE) 6
5. Seleccionar método de pago
Efectivo / Tarjeta / Yape 7
6. Confirmar venta
Clic en “Completar orden” →”Confirmar=Si”→ Generación automática de comprobante 7
7. Mensaje final
Se registro la venta correctamente. → “Para ver el comprobante clickea aqui” 8
Documentación: Registro de Venta - Factura POS
Versión: 1.0
Fecha: 10-06-2025
Autor: Área de QA
1. Introducción
Objetivo:
Definir el proceso de registro de ventas desde el Punto de Venta (POS) en el ERP para asegurar la correcta generación de facturas, asignación de cliente y medio de pago.
Alcance:
Módulo ERPNext → Punto de Venta (POS) → Facturación
2. Roles y Permisos
|
Rol |
Acciones Permitidas |
|
Usuario POS |
Crear venta, seleccionar cliente, emitir factura |
|
Encargado de store |
Ver todas las ventas, anular, reimprimir |
3. Reglas del Sistema
-
Obligatoriedad del cliente: El campo “DNI” “CE” o “RUC” es obligatorio
-
Artículo(s) Seleccionado: Es necesario seleccionar producto(s).
-
Control de stock: Verificar la existencia del producto en tiempo real.
-
Tipo de comprobante: Se debe seleccionar entre boleta o factura según el tipo de cliente.
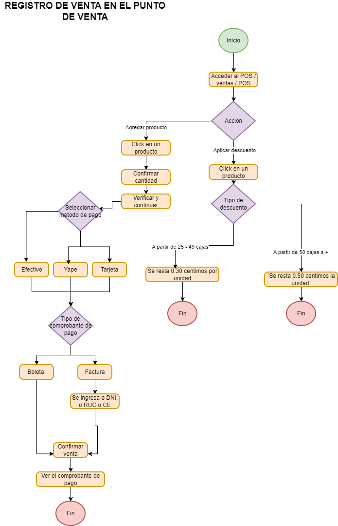
4. Flujo de Registro (para flujograma)
4.1.Acceso al POS
Menú: Ventas → Punto de Venta

4.2.Agregar productos
Clic en el “Producto” → confirmar cantidad→verificar y continuar

4.3.Aplica descuentos (si aplica)-En caso de ventas por cantidades mayores
En base a: https://capacitacion.shalom.com.pe/app/descuentos-store
Cajas: a partir de 25 a 49 se resta 0.30 céntimos por unidad
Cajas: a partir de 50 a más se resta 0.50 centimos por unidad
Paquete XXS: 1.50 soles
Paquete XS: 1.20 soles

4.4.Elegir tipo de comprobante
Boleta o Factura (según RUC/DNI/CE)
4.5.Seleccionar método de pago
Efectivo / Tarjeta / Yape
- Efectivo:Completar orden
-Yape: Codigo QR
-Pinpad: Tarjeta

4.6.Confirmar venta
Clic en “Completar orden” →”Confirmar=Si”→ Generación automática de comprobante


4.7.Mensaje final
Se registro la venta correctamente. → “Para ver el comprobante clickea aqui”



5.Pruebas de Penetración
-Venta masiva:
Se presentó lentitud al momento de generar una venta masiva, adicional el carrito de compras se movía solo:
Link: -VENTA MASIVA
-No permite digitar cantidades con el tablero de números:
Link: TABLERO NO EDITABLE
6. Glosario
-
POS: Punto de Venta
-
Comprobante: Documento de venta (Boleta o Factura)
-
Método de Pago: Medio utilizado para el cobro (efectivo, tarjeta, etc.)
7. Anexos
-
Manual de uso de Factura POS
-
Tablas de relación: Producto - Stock



No hay comentarios para mostrar
No hay comentarios para mostrar