DOCUMENTACIÓN UTILIDADES
UTILIDADES
25/06/2025
Versión 0.1
Queda prohibido cualquier tipo de explotación y, en particular, la reproducción, distribución, comunicación pública y/o transformación, total o parcial, por cualquier medio, de este documento sin el previo consentimiento expreso y por escrito a overskull.
ÍNDICE
1. Portada
I. Introducción
II. Objetivo
III. Proceso Funcional
1. Acceso al módulo
2. Flujo del proceso
IV. CALCULO DE UTILIDADES
1. Por los días efectivamente laborados
2. Por las remuneraciones percibidas
Resultado Final
V. Avisos comunes y soluciones
VI. Pruebas realizadas
VII. Conclusión
VIII. Recomendaciones
IX. Glosario
X. Anexos
1. Portada
UTILIDADES
Versión: 1.0 • Fecha: 2025-06-25 • Autor: Área de TI
I. Introducción
El módulo de Registro de Utilidades en el ERP permite registrar y gestionar el cálculo, distribución y emisión de documentos de pago correspondientes a las utilidades que deben percibir los trabajadores, de acuerdo con la normativa laboral vigente. Esta funcionalidad automatiza el proceso contable y administrativo, asegurando precisión y cumplimiento legal.
II. Objetivo
Documentar el flujo de trabajo del módulo de utilidades, describiendo cada etapa del proceso: desde el cálculo del monto total distribuible, pasando por la asignación individual, hasta la generación del documento de pago para cada trabajador.
III. Proceso Funcional

1. Acceso al módulo
-
Ruta: ERP > Recursos Humanos > Utilidades

-
Acceso habilitado solo para usuarios con rol administrador de sistema finanzas y RR.HH.
2. Flujo del proceso
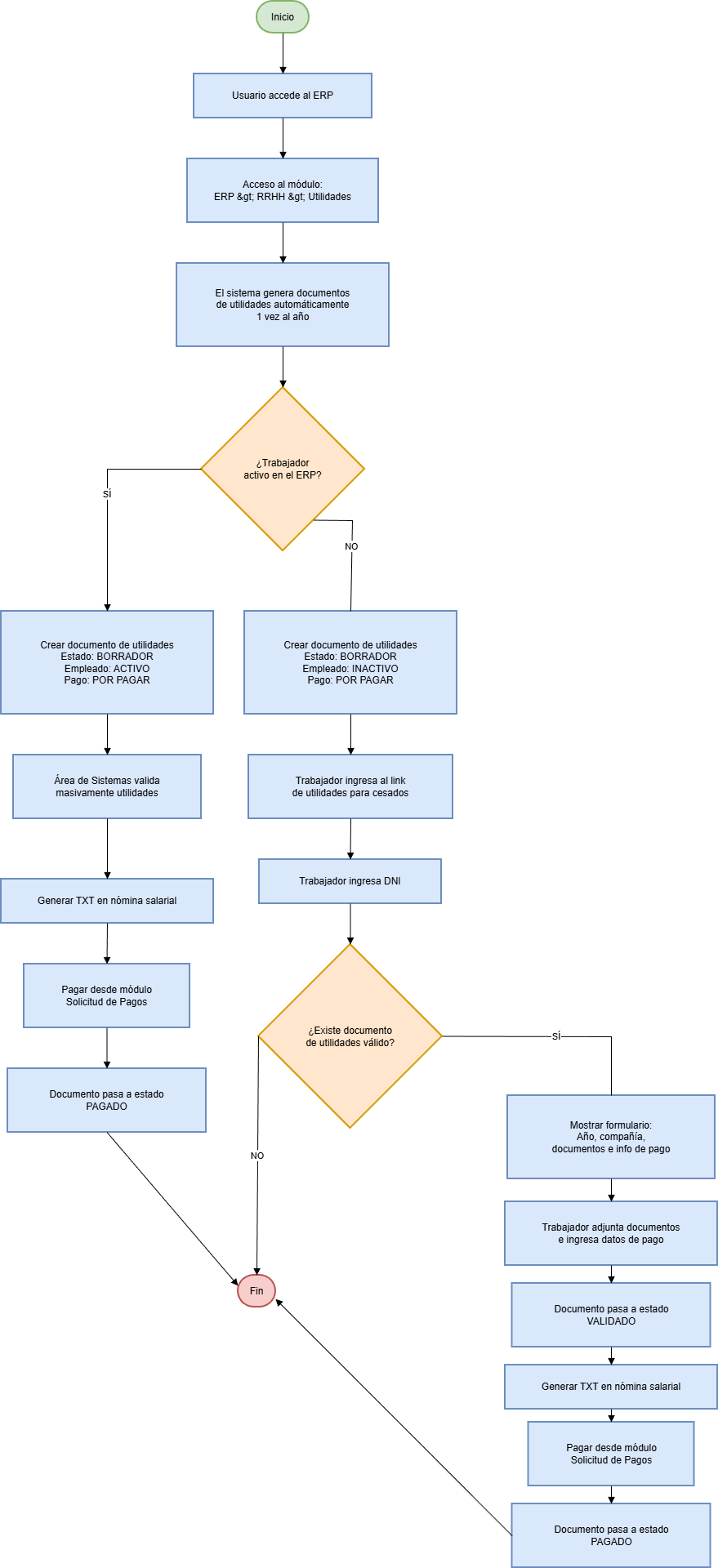
Se presentan 2 casos en el proceso de utilidades:
Los documentos de utilidades son generados “Automáticamente” se generan “1 vez al año”:
-
En el caso de trabajadores activos en el ERP , se genera las utilidades en estado borrador con la siguiente estructura:
-Estado “Borrador”
-Estado de empleado: “Activo”
-Estado de pago: “Por pagar”
En el cual el proceso es validar el documento en este caso el área de sistemas lo valida masivamente considerando el estado en “Pagado”, una vez que generan la TXT en nomina salarial y se paga desde el módulo de solicitud de pagos . El estado de las utilidades con la estructura indicada pasara a “Pagado” en lo cual se brinda apoyo masivamente pasando a validado a los demas documentos.
-
En el caso de trabajadores inactivos en el ERP , se genera las utilidades en estado borrador con la siguiente estructura:
-Estado “Borrador”
-Estado de empleado: “Inactivo”
-Estado de pago: “Por pagar”

En este caso para proceder con el pago de las utilidades es necesario que el trabajador ingrese al siguiente link:
-https://capacitacion.shalom.com.pe/utilidades-cesados?new=1
En el cual deben de digitar su DNI:
Si encuentra un documento en utilidades con la estructura indicada, le permitirá avanzar y le figurará la siguiente estructura:
DNI: Documento de la persona
AÑO: Año de la utilidad en caso tenga pendiente de pago le va a figurar para seleccionar otro año
Compañía: En caso haya laborado en otra compañia tambien le figurara para seleccionar Documento: Adjuntar los documentos solicitados
Información: Información para el respectivo pago acompañado del número de teléfono del usuario.

Una vez rellenado la información, toda la información rellenada figurara dentro del documento de utilidades:

Una vez rellenado el estado del documento pasará a validado y se repetirá el mismo proceso de pago ( ir a nómina salarial para generar la TXT y luego pagar por solicitud de pago)
IV. CALCULO DE UTILIDADES
● Se toma de ejemplo la siguiente utilidad:
El monto total de la utilidad se basa en la suma de los campos de participación del trabajador:

1. Por los días efectivamente laborados
Datos:
-
Días laborados por el trabajador: 31
-
Días laborados por todos los trabajadores: 408,172
-
Participación por día: 3.95
-
Participación del trabajador: 122.52
3.95 (participación por día) × 31 días = 122.45
El sistema redondea a 122.52. Posible diferencia mínima por decimales internos, pero el cálculo está bien.
2. Por las remuneraciones percibidas
Datos:
-
Remuneración total percibida: 1,419.58
-
Remuneración total de todos los trabajadores: 29,721,451.92
-
Participación por cada sol de remuneración: 0.05
-
Participación del trabajador: 77.02
Cálculo:
1,419.58 × 0.05 = 70.979 ≈ 77.02
Resultado Final
122.52 (por días) + 77.02 (por remuneración) = 199.54
El sistema muestra 199.53, redondeo ajustado.
En base al ejemplo anterior se calcula el total a percibir del empleado.
V. Avisos comunes y soluciones
| Aviso de error | Descripción | Solución |
| No se ha encontrado un pago de utilidades asociado a este DNI. Por favor, verifique que el ingresado correcto. número sea |
Trabajador activo y no inactivo | El uso del link de utilidades es exclusivamente para personal inactivo. |
| No se ha encontrado un pago de utilidades asociado a este DNI. Por favor, verifique que el ingresado correcto. número |
El año del trabajador no coincide | El uso de link esta habilitado para el año de 2023,2024. |
| No se ha encontrado un pago de utilidades asociado a este DNI. Por favor, verifique que el ingresado sea correcto. número |
Estado del documento | El documento ya se encuentra en estado “pagado”. |
VI. Pruebas realizadas
-
Prueba 1: Cálculo automático con datos completos y distribución correcta.
-
Prueba 2: Registro manual de informal al link de utilidades.
-
Prueba 3: Información mostrada del documento hacia el link de utilidades.
VII. Conclusión
El módulo de utilidades del ERP permite una gestión ordenada, segura y transparente del pago de utilidades a los colaboradores. Facilita el cumplimiento legal, reduce errores humanos y deja trazabilidad de cada acción ejecutada.
VIII. Recomendaciones
-
Validar los datos de RRHH antes de iniciar el pago de utilidades.
-
Usar el módulo únicamente después del cierre fiscal oficial.
-
Capacitar a los usuarios responsables de la operación.
IX. Glosario
|
Término |
Definición |
|
Utilidades |
Beneficio que recibe el trabajador como parte de las ganancias netas de la empresa. |
|
Remuneración |
Sueldo o salario base del trabajador. |
|
Días laborados |
Número de días trabajados en el año por el colaborador. |
|
Ejercicio fiscal |
Periodo contable que suele abarcar un año calendario. |
|
Planilla |
Relación oficial de pagos a trabajadores. |
X. ANEXOS
-https://capacitacion.shalom.com.pe/utilidades-cesados?new=1
-https://capacitacion.shalom.com.pe/app/utilidades/view/list
No hay comentarios para mostrar
No hay comentarios para mostrar